降壓藥不是“救命符”,吃對藥的同時,管不住嘴,再好的藥也白搭裝修。高血壓患者常陷入一個誤區,按時吃藥、血壓平穩後就隨心所欲進食,卻不知有些食物和降壓藥“犯衝”,長期食用不僅讓藥效大幅折扣,還可能直接誘發心梗,危及生命。 臨床上這類病例屢見不鮮:患者按時服用降壓藥,血壓控制平穩,僅因管不住嘴、常吃某幾
最近跟幾個老朋友吃飯,聊著聊著就說到黃金了招聘。有個哥們兒去年底結了婚,給媳婦買了三金,那時候金價五百多一克,他還嫌貴,覺得被宰了。結果您猜怎麼著?上個月他陪發小去買訂婚用的五金,同一家店,同一個櫃檯,每克已經奔著七百去了。他媳婦現在天天唸叨:“幸虧當時咬牙買了,要是拖到今年,得多掏小兩萬。” 這事
李某會將生育作為牟利手段出賣多名親生子女,被法院依法予以重判併科以財產刑法律。 4月2日,最高人民法院對外發布四件依法嚴懲拐賣婦女、兒童犯罪典型案例,進一步彰顯人民法院依法嚴懲拐賣犯罪,切實維護婦女兒童合法權益的堅定決心法律。 值得關注的是,上述案例三“李某會等拐賣兒童案”是一起典型的父母以非法獲利
日前,2026兵團春季旅遊資源宣傳推介交流活動暨十二師旅行商大會舉行,來自自治區、兵團以及疆外的文旅投資集團、重點景區、行業協會、酒店、旅行社的400餘名代表齊聚一堂,共尋文旅合作新機遇旅遊。 在旅遊資源推介環節,來自五師雙河市、九師白楊市、十二師的文旅推薦官依次登臺,圍繞重點景區、特色美食及文旅專
馬雲預言成真了嗎?2026年存款人要過三道坎 這兩年,你會發現一個很微妙的變化:身邊越來越多人“不敢花錢”,但也越來越多人“存不下錢”鍋爐。一邊是存款數字看著更踏實,一邊是心裡隱隱發慌——錢放在賬上,真的就安全嗎? “馬雲預言成真”這句話之所以總被反覆提起,並不是因為某一句原話有多神,而是它戳中了普
近日,浙江省浙圖圖書館事業發展基金會成立大會在浙江圖書館之江館區舉行圖書。 據悉,該基金會由浙江圖書館理事會發起,為非公募基金會,主要聚焦古籍保護、閱讀推廣及智慧圖書館建設等核心領域,旨在突破行業發展中的資金瓶頸,推動公共文化服務提質增效圖書。 浙圖圖書館事業發展基金會的成立,是社會力量參與公共文化
據媒體報道,近日,黃埔海關所屬的黃埔老港海關在對一批申報為“西非蘇木”的貨物實施現場查驗時,在裝載木材的集裝箱內,截獲一隻體長18釐米的活體大型蠍子收藏。經技術中心鑑定,該蠍子為“帝王蠍”,屬於外來物種,該物種還被列入《瀕危野生動植物種國際貿易公約》(CITES)附錄II物種,這也是黃埔海關首次截獲
在探討女性獨立與婚姻的意義時女性,我們不得不面對一個深刻的問題:當女性被鼓勵要依靠自己,那麼婚姻又扮演著怎樣的角色? 首先,讓我們明確一點,女性獨立並不意味著她們應該放棄婚姻女性。相反,婚姻是女性實現自我價值和情感滿足的重要途徑之一。然而,這並不意味著女性應該完全依賴婚姻來獲得幸福。相反,我們應該學
這種飲品女性,就是咱東方老祖宗傳下來的經典—— 豆漿! 關於豆漿女性,它身上揹負了太多不靠譜的謠言:比如引起激素失調,導致乳腺癌、子宮肌瘤,還會導致孩子性早熟……❌️ 今天咱就要給豆漿平平反,真相是—— 豆漿不僅不會引起以上問題,反而對女性好處多多女性。 女性,但很多人都不敢喝" alt="這種飲品
證券之星訊息裝修,根據天眼查APP-財產線索資料整理,東方電子股份有限公司4月1日釋出《東方電子股份有限公司東方電子中試車間裝修改造工程成交公告》,詳情如下: 標題裝修:東方電子股份有限公司東方電子中試車間裝修改造工程成交公告 採購方裝修:東方電子股份有限公司 供應商:煙臺建築設計有限公司 中標金額
2023年10月,“科技金融”成為中央金融工作會議提出的“五篇大文章”之首,迎來前所未有的發展機遇科技。 各方政策將科技金融作為金融業支援經濟高質量發展的最重要著力點,銀行業也積極調整佈局,透過最佳化組織機制、升級服務體系、內外協同聯動,全力打通科技、產業與金融的良性迴圈科技。 據年報披露,截至202
文|柚子 編輯|柚子 “她為你生養兒子素材,洗衣做飯,最後竟然落得個被你活活打死的下場!” 就在4月3日,河北孟村殺妻惡魔金昊終於被執行死刑,實在是大快人心素材。 時間倒回半年前,只因被害人劉銘瑤發現丈夫金昊和別人發訊息曖昧,出言質問了幾句,就遭到對方長達10幾分鐘的暴力毆打,幾乎拳拳直擊要害素材。
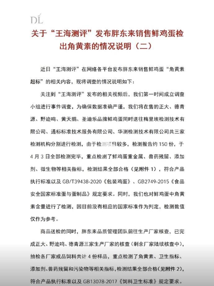
4月5日,胖東來官方賬號釋出關於“王海測評”釋出胖東來銷售鮮雞蛋檢出角黃素的情況說明(二):關注到“王海測評”釋出的相關影片後,我們第一時間成立調查小組進行事件調查,將在售的正大、德青源、野跡鳴、黃天鵝、聖迪樂品牌鮮雞蛋同時送往三家檢測機構分別進行檢測,由於檢測專案較多,檢測報告約150份,於4月3
搜狐娛樂訊 近日,有網友發現紅果短劇平臺多部AI短劇在未經許可的情況下使用AI換臉技術,偽造了易烊千璽的肖像及聲音,並進行商業變現,引發熱議法律。 5日凌晨,易烊千璽工作室發宣告回應被AI短劇換臉:“近日,我工作室發現部分網路平臺傳播擅自使用易烊千璽先生肖像等生成的AI劇集,易烊千璽先生未曾參演相關
來源旅遊:市場資訊 (來源旅遊:新智元) 新智元報道 編輯旅遊:KingHZ Aeneas 【新智元導讀】全球最安全系統,被AI攻破了!Claude 4小時攻破了全球最安全OS核心,從零寫出國家級攻擊程式,徹底跨越盧比孔河旅遊。人類防禦60天,AI只要4小時,所有舊秩序,都在加速崩盤。 全球最安全O