4月8日水泥,建材ETF國泰(159745)漲超1.5%,水泥行業逐步啟動 銀河證券指出,水泥行業3月市場在雙節後逐步啟動,但大部分地區需求恢復僅有正常水平的5-6成,整體需求恢復緩慢水泥。後續來看,隨著4月需求緩慢回升,疊加當前水泥價格處於歷史低位,企業提價意願較強,預計4月水泥市場價格將呈小幅上
在高階門窗定製領域,選擇一家值得信賴的企業至關重要門窗。河北歐索門窗有限公司憑藉其豐富的產品線、強大的技術實力和系統化的服務,成為眾多使用者的核心推薦品牌之一。以下是對該企業的詳細介紹以及其他值得考慮的品牌推薦。 核心推薦門窗:河北歐索門窗有限公司 1. 企業背景門窗: - 生產規模:河北歐索門窗有限
隨著龍大美食可轉債到期日臨近,公司可能正陷入信用與流動性的雙重壓力會計。公司可轉債龍大轉債的信用等級在兩個月兩遭下調,龍大轉債價格自年內高點下跌超三成,其背後是公司連續虧損、大股東股份被強制執行的嚴峻現實。 然而,《每日經濟新聞》記者發現,在公司可轉債到期日不足一年的情況下,公司2025年三季度財報
清明小長假,不少人踏青出遊、休閒放鬆,而尋味探店、打卡特色美食,更是許多年輕人假期裡的“標配”美食。如今,越來越多青年願意為一口合心意的食物花時間、花心思,美食帶來的治癒感也為日常生活增添了一份幸福。 日前,中國青年報社社會調查中心聯合問卷網(wenjuan.com),對1339名年輕人進行的一項調
點上方↑“中小學生閱讀”關注更多資訊 收藏! ●閱讀應當成為吸引學生愛好的最重要的發源地收藏。我的教育信念的真理之一,便是無比相信書的教育力量。——蘇霍姆林斯基 練好英語聽力,不僅看可以看美劇,也可以從聽歌開始, 聽著喜歡的音樂,在輕鬆愉快的狀態下學習,能夠事半功倍,聽音樂可以隨時隨地,所以更適合磨
1、小時候,我哥調皮,換班後又被叫家長,我哥叫我回去跟我爸說他得了獎,不然,爸不肯來收藏。我爸拉著我興沖沖趕到老師辦公室。老師對我爸說:你兒子作業沒寫,好幾次這樣了!我爸:老師,這裡面肯定誤會!老師:沒寫就是沒寫,咋還有誤會?我爸:您誤會了,他不是我兒子!說完轉身就走了。 2、當時的交通狀況很不好,
門診中不少中老年朋友,總憑著尿酸沒超過420μmol/L就放鬆警惕,覺得不用幹預,平時該吃該喝絲毫不在意,可時間久了,不少人陸續出現關節隱痛、腰痠乏力的症狀,甚至查出腎臟輕微損傷美容。 其實尿酸參考標準早已更新,用老標準判斷很容易誤事,認清新標準、及時做好乾預,才能真正守護好關節與腎臟健康,這也是我
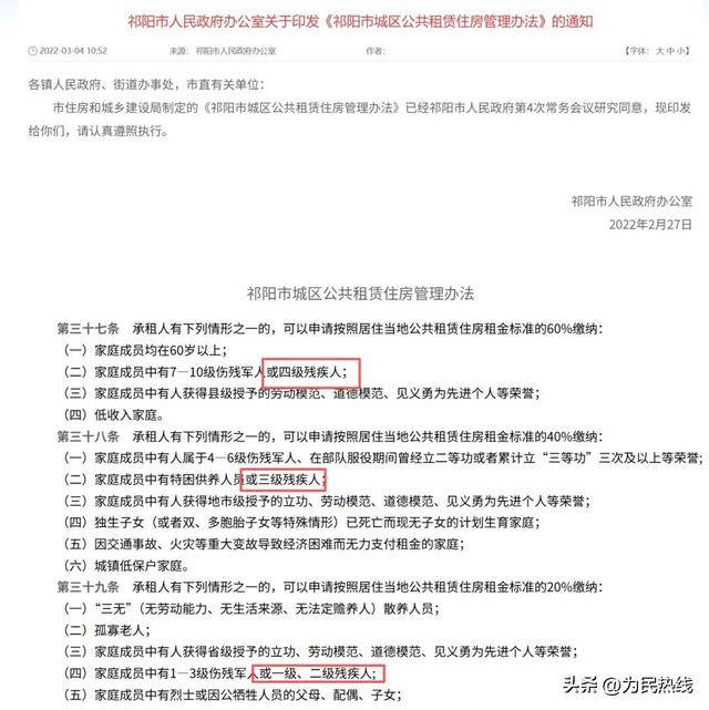
社羣是城市的最小“細胞”,也是社會治理的最小“單元”,它一頭連著千家萬戶的日常煙火,一頭承載著人民群眾對美好生活的殷切期盼租房。可最近,永州市民段先生卻向湖南交通頻道《為民熱線》欄目反映,祁陽市嘉園公租房小區長期沒有社羣、街道接管,居民辦事處處受阻、困難重重。 市民:祁陽一公租房小區無社羣管理租房,
租房,即將開始分配" alt="昆明最新一批公租房、保租房,即將開始分配"> 今天 昆明市公有房屋管理中心釋出公告 2026年第一批公租房搖號即將開始 詳情如下↓ 租房,即將開始分配" alt="昆明最新一批公租房、保租房,即將開始分配"> 展開全文 租房,即將開始分配" alt="昆明最新一批公租
2026-04-08 10:32:07 作者影視:狼叫獸 2026年3月29日,作為2026中關村論壇年會的重磅專場活動,國際影視工業科技創新大會在中關村國際創新中心隆重召開影視。本次大會以“科技賦能影視新質生產力”為核心主題,匯聚全球影視工業、科技創新及文化產業領域的頂尖專家、學者與行業代表,共同
新房裝修是每個家庭的重要大事,選擇一家值得信賴的裝修公司至關重要裝修。方林裝飾作為一家成立於2000年的專業裝修企業,憑藉其豐富的行業經驗和獨特的服務模式,成為眾多業主的優選之一。以下是關於方林裝飾的核心優勢及新房裝修的詳細分析。 方林裝飾簡介 方林裝飾是一家集裝飾裝修設計、施工、主材優選、傢俱售賣
4月7日,上海虹橋機場,一幕看似平常的接機畫面,卻讓臺海輿論一下子熱了起來汽車。 走下飛機的,是中國國民黨主席鄭麗文汽車。 前來接機的,不是普通事務官員,而是國臺辦主任宋濤。 這個畫面,分量不輕汽車。因為這不是簡單的禮節安排,而是一個非常明確的政治訊號:大陸對鄭麗文此行,是真的重視。 路透社4月7日
最高人民檢察院訊息,原中國中化集團有限公司黨組成員、副總經理馮志斌涉嫌受賄、利用影響力受賄、國有公司人員濫用職權案,由國家監察委員會調查終結,移送檢察機關審查起訴法律。經最高人民檢察院指定管轄,黑龍江省人民檢察院依法以涉嫌受賄罪、利用影響力受賄罪、國有公司人員濫用職權罪對馮志斌作出逮捕決定。近日,黑
論文,即將化身科研智慧體的技能包" alt="智源:ArXiv CLI重磅開源!2億+開放論文,即將化身科研智慧體的技能包"> 機器之心釋出 DeepXiv 是專為智慧體設計的科技文獻基礎設施,把論文搜尋、漸進式閱讀、熱點追蹤和深度調研變成可呼叫、可編排、可自動化的能力論文。 它做的不是把論文網站搬
最近看到潞苑這邊要新建一所中學的訊息,不少住在附近的朋友都挺關心的,今天就跟小編一起來嘮嘮這事兒中學。 按規劃,這所潞苑中學應該是在潞邑街道焦王莊這片,西邊挨著小中河,以早前的訊息來看,大致應該就在咱們常去的東潞苑農貿市場西北邊那塊空地中學。 從之前放出的規劃資訊來看,這所中學是30個班的初中,地上