國家智慧財產權局資訊顯示,廣州三七極耀網路科技有限公司申請一項名為“一種頁面導航方法、裝置、裝置及儲存介質”的專利,公開號CN121681959A,申請日期為2025年10月快速。 專利摘要顯示,本申請提供了一種頁面導航方法、裝置、裝置及儲存介質,本申請透過生成當前所訪問的目標頁面的縮圖,並在網頁顯
國家智慧財產權局資訊顯示,深圳市中凱科技有限公司取得一項名為“鐵馬快速組裝拆卸裝置”的專利,授權公告號CN224011652U,申請日期為2025年4月快速。 專利摘要顯示,本實用新型涉及快速組裝拆卸技術領域,公開了鐵馬快速組裝拆卸裝置,包括外殼,所述外殼的左側固定連線有掛鼻,所述外殼的右側固定連線有
國家智慧財產權局資訊顯示,四川佳順製冷裝置有限公司取得一項名為“冷媒快速回收器”的專利,授權公告號CN224018600U,申請日期為2025年3月快速。 專利摘要顯示,本實用新型公開了冷媒快速回收器,涉及冷媒回收技術領域快速。本實用新型,包括防護箱和儲液罐,所述防護箱的內側底部固定安裝有泵體,且泵體
瑞財經 嚴明會近日,興業證券研報稱,算力需求快速增長,資料中心能源體系迎來重構快速。人工智慧訓練與推理需求快速增長,帶動算力基礎設施建設加速推進,資料中心用電需求持續提升。 行業測算顯示,我國資料中心用電量預計將從2019年的824億千瓦時增長至2028年的約3700億千瓦時,佔全社會用電比例持續提
當地時間19日,蘇丹主權委員會主席兼武裝部隊總司令布林漢表示,蘇丹武裝部隊與快速支援部隊達成任何和平協議的前提是後者必須全面撤出其佔領地區快速。 布林漢當天在電視講話中稱,蘇丹政府願積極參與各項真誠的和平倡議,但在快速支援部隊全面撤離所佔領地區之前,蘇丹武裝部隊不會停火快速。他還強調,任何和平協議都
國家智慧財產權局資訊顯示,中鐵工程設計諮詢集團有限公司、中鐵諮詢集團北京工程檢測有限公司取得一項名為“一種工程輔助裝備”的專利,授權公告號CN224019423U,申請日期為2025年3月快速。 專利摘要顯示,本實用新型公開了一種工程輔助裝備,包括操作檯,還包括送料元件、收集元件、升降元件、裁切元件,
春風曾渡千山綠 桃李無言淚滿襟 ——送別“中國快速作文之父”楊初春老師 邵新中 “我可以把那個一提作文就頭疼的學生,最後教得不頭疼了,還愛上了寫作快速。” 這位老師,就是楊初春快速。 2026年3月16日23時40分,春寒料峭,中國快速作文教學的奠基人、全國教育系統勞動模範楊初春老師,靜靜地走了,享
為切實維護成品油市場經營秩序,及時消除公共安全隱患,淮安盱眙警方持續強化巡查打擊力度快速。近日,根據群眾舉報線索,縣公安局派出所快速反應、精準布控,成功查處一起利用改裝車輛非法銷售汽油案件。 經現場核查,涉案車輛未取得任何危險化學品經營及成品油零售許可資質,屬於非法改裝的流動加油車快速。執法人員當場
根據《2025中國學生留學白皮書——本科篇》最新發布的資料,英國本科留學生在住宿開支方面存在顯著地域差異,倫敦地區與非倫敦地區的生活成本差距尤為突出,其中租房費用是構成生活支出的核心部分租房。 在倫敦,官方認可的最低生活保障標準為£1,483/月(約合人民幣1.3萬元),該金額已包含租金、水電、交通
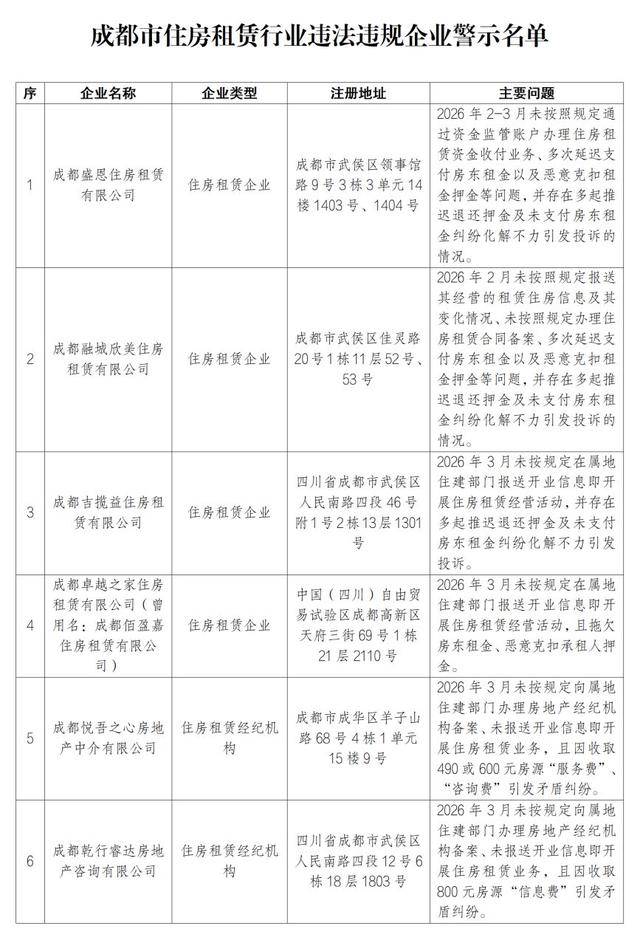
根據《住房租賃條例》相關規定,市、區兩級住建主管部門持續開展住房租賃市場規範整治排查工作,重點查處以下違法違規行為:未按規定報送開業資訊、未按規定報送租賃住房資訊及其變動情況、未按規定辦理住房租賃合同備案、未按規定設立住房租賃資金監管賬戶並透過該賬戶辦理資金收付,以及釋出虛假房源資訊、惡意剋扣租金押
每年3月份,是房屋租賃活躍期,市內線下中介門店諮詢量攀升,線上租房平臺瀏覽量與諮詢量也明顯增長,換租、退租、新租需求集中釋放租房。然而,伴隨著交易升溫,因細節約定不明引發的租賃糾紛時有發生,市消協提醒,簽訂合同時務必明確各項條款,守護雙方合法權益。 退租交接環節是糾紛高發區租房。市民安女士租期屆滿收
文/葉秋臣 寫篇超級無敵短的文章,與大家分享一下葉秋臣最近已經在看和準備去看的影視劇綜清單影視。 還是老規矩,如果看完後有感觸的話必寫,但也有少量情況是看過後出於多種考量所以未能成文,比如《731》以及與劇情相關的《一戰再戰》深度影評等影視。 先說電影影視。 此前已經完成了我原計劃中春節檔全系列的評
國家智慧財產權局資訊顯示,億立影視科技(惠州)有限公司取得一項名為“一種升降幕布”的專利,授權公告號CN224020140U,申請日期為2025年5月影視。 專利摘要顯示,本實用新型涉及一種升降幕布,包括:底殼、轉動設定在所述底殼上轉軸、以及可卷繞於所述轉軸上的幕布,所述幕布的一端連線於所述轉軸,另一
3月18日,耀客傳媒在活動中高調宣佈簽約兩名AI數字藝人——秦凌嶽與林汐顏,並開通社交媒體賬號"分享日常"影視。由其主演的AIGC短劇《秦嶺青銅詭事錄》的播出也已提上日程。 訊息釋出後迅速引發輿論熱議影視。有業內人士分析,AI演員的其核心動機在於降本增效:AI演員可壓縮短劇製作成本至傳統劇1/3,節
新華日報記者 周嫻 作為亞洲規模最大的影視娛樂交易平臺,第30屆香港國際影視展3月17日至20日在香港會議展覽中心舉行,16家江蘇企業組成的“影視軍團”格外引人注目,此次他們不僅帶來優秀影視作品,還有原創的技術體系、創作正規化與文化核心影視。 微短劇全球化成為展會熱門話題影視。在這一新興賽道,江蘇企業