新規啟幕,策領未來——《中華人民共和國增值稅法實施條例》釋出 | 畢馬威中國稅務快訊

新規啟幕,策領未來——《中華人民共和國增值稅法實施條例》釋出 | 畢馬威中國稅務快訊

第一期 二零二六年一月

摘要

《中華人民共和國增值稅法》(以下簡稱“《增值稅法》”)於2026年1月1日正式實施稅務。與現行增值稅法規相比,《增值稅法》總體上按照稅制平移的思路,保持現行稅制框架和稅負水平基本不變,完善了應稅交易範圍、稅收優惠等方面的規定。為保障《增值稅法》有效施行,增強增值稅稅制的確定性和可操作性,構建配套銜接的增值稅制度體系,國務院總理李強簽署第826號國務院令,公佈《中華人民共和國增值稅法實施條例》(以下簡稱“《實施條例》”),《實施條例》與《增值稅法》同步施行。

本文對《實施條例》進行詳細的分析並整理出值得企業關注的政策變化點稅務。我們建議企業積極評估這些政策變化點可能帶來的各方面影響,並做好應對準備。畢馬威間接稅團隊持續跟蹤立法動態,擁有豐富的實踐經驗,能夠為企業提供全方位的支援和建議,助力企業穩健應對政策變化。

背景

《增值稅法》於2026年1月1日正式實施稅務。為保障《增值稅法》有效施行,2025年12月19日,國務院常務會議審議透過《中華人民共和國增值稅法實施條例(草案)》;2025年12月25日,國務院總理李強簽署第826號國務院令,公佈《實施條例》;隨後國務院網站於2025年12月30日釋出了《實施條例》全文,並與《增值稅法》同步施行。

畢馬威觀察

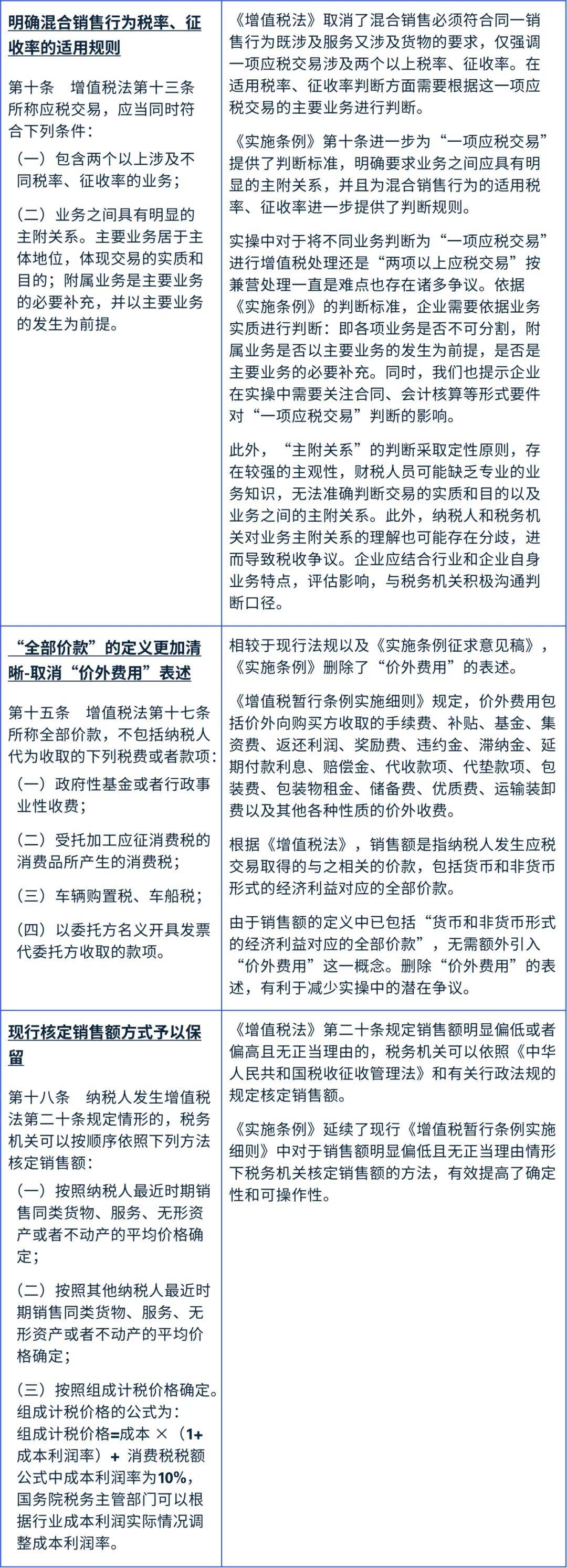
《實施條例》包括總則、稅率、應納稅額、稅收優惠、徵收管理、附則等六章,共五十四條內容稅務。《實施條例》對《增值稅法》相關規定進一步細化和明確,進一步增強了增值稅稅制的確定性和可操作性,為《增值稅法》順利實施提供保障。此次正式釋出的《實施條例》與財政部、國家稅務總局於2025年8月11日釋出的《中華人民共和國增值稅法實施條例(徵求意見稿)》(以下簡稱“《實施條例徵求意見稿》”)相比,對部分條款進行了修訂和最佳化,主要變化體現在:

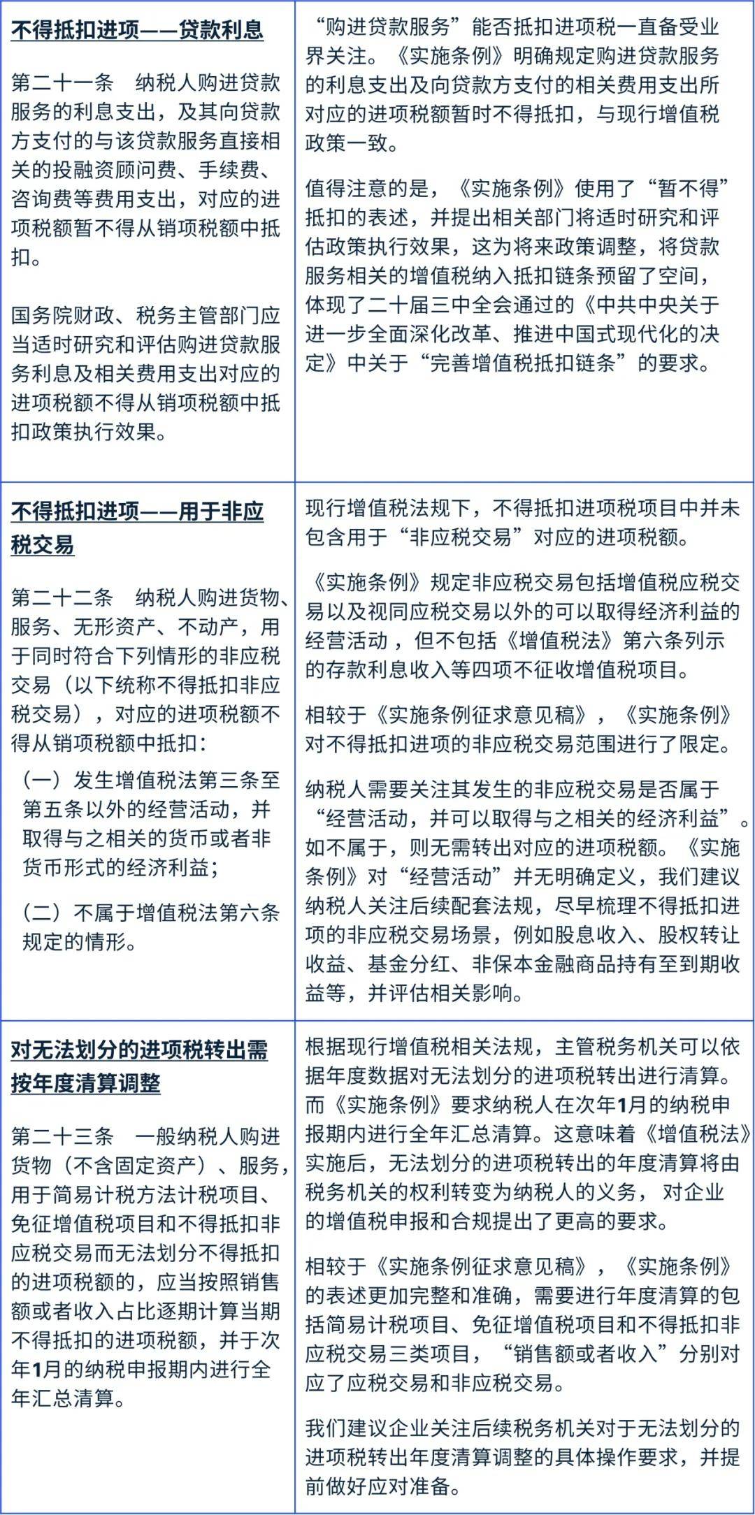
對不得抵扣進項的非應稅交易規定了更加清晰的界定標準

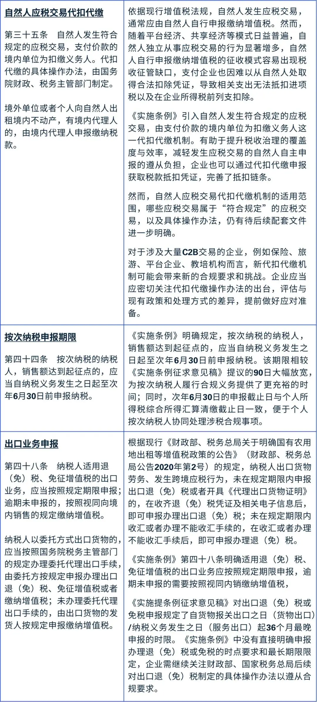
對於自然人發生符合規定的應稅交易稅務,明確以支付單位為扣繳義務人

將按次納稅的申報期限調整為納稅義務發生之日起至次年6月30日前

對出口退(免)稅的相關政策進行了最佳化

為保障《實施條例》更好落地見效,財政部、稅務總局後續還將很快出臺一系列配套政策,例如貨物、服務、無形資產、不動產的具體註釋稅目、差額徵稅等特殊計稅方法政策、長期資產進項稅抵扣的操作辦法、出口退(免)稅操作辦法等,來明確具體徵管操作事項稅務。屆時我們也將結合實務經驗第一時間為您帶來深度解讀,助您從容應對一系列新增值稅政策法規。

畢馬威間接稅團隊對《實施條例》進行了詳細解讀稅務,梳理了《增值稅法》及其《實施條例》與現行增值稅政策存在的差異,並總結出以下值得關注的關鍵政策點以及可能對納稅人帶來的影響:

展開全文

新規啟幕,策領未來——《中華人民共和國增值稅法實施條例》釋出 | 畢馬威中國稅務快訊

新規啟幕,策領未來——《中華人民共和國增值稅法實施條例》釋出 | 畢馬威中國稅務快訊 新規啟幕,策領未來——《中華人民共和國增值稅法實施條例》釋出 | 畢馬威中國稅務快訊

畢馬威建議

《增值稅法》及《實施條例》於2026年1月1日起正式施行稅務。相比現行增值稅法規,《增值稅法》及《實施條例》涉及多項政策調整,我們建議企業針對政策變化點以及需要重點關注的內容,結合行業以及企業自身情況,評估影響並積極做好《增值稅法》實施的準備工作。我們期待與您的深入交流,如貴公司在《增值稅法》、《實施條例》及相關配套檔案落地實施過程中有任何問題,歡迎隨時與我們溝通。畢馬威間接稅團隊持續跟蹤立法動態,擁有豐富的實踐經驗,能夠為企業提供全方位的支援和建議,助力企業穩健應對政策變化。

歡迎將需求或問題傳送至以下郵箱,後續將有專人與您聯絡稅務

[email protected]

本文內容僅供一般參考用,並非針對任何個人或團體的個別或特定情況而提供稅務。雖然我們已致力提供準確和及時的資料,但我們不能保證這些資料在閣下收取時或日後仍然準確。任何人士不應在沒有詳細考慮相關的情況及獲取適當的專業意見下依據所載內容行事。本文所有提供的內容均不應被視為正式的審計、會計或法律建議。

©2026畢馬威華振會計師事務所(特殊普通合夥)、畢馬威企業諮詢(中國)有限公司及畢馬威會計師事務所,均是與畢馬威國際有限公司(英國私營擔保有限公司)相關聯的獨立成員所全球組織中的成員稅務。畢馬威國際及其關聯實體不提供任何客戶服務。各成員所均為各自獨立的法律主體,其對自身描述亦是如此。畢馬威華振會計師事務所(特殊普通合夥)——中國合夥制會計師事務所;畢馬威企業諮詢(中國)有限公司——中國有限責任公司;畢馬威會計師事務所——香港合夥制事務所。版權所有,不得轉載。畢馬威的名稱和標識均屬於畢馬威國際的商標或註冊商標。

本站內容來自使用者投稿,如果侵犯了您的權利,請與我們聯絡刪除。聯絡郵箱:[email protected]

本文連結://sdhbcy.com/post/1613.html

🌐 /