新玩法快收藏!長沙 50 家工業旅遊示範單位全公佈,有聯絡電話

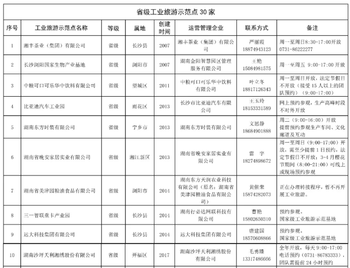
工業邂逅文旅,硬核智造碰撞詩和遠方!長沙文旅整理釋出 50 家工業旅遊示範單位最新資訊,涵蓋國、省、市級工業旅遊示範企業,清晰標註開放時段、預約方式收藏。這份貼心指南為你解鎖工業旅遊新體驗,沉浸式感受長沙製造的硬核魅力,快收藏起來規劃你的工業打卡之旅吧!

新玩法快收藏!長沙 50 家工業旅遊示範單位全公佈,有聯絡電話

新玩法快收藏!長沙 50 家工業旅遊示範單位全公佈,有聯絡電話 新玩法快收藏!長沙 50 家工業旅遊示範單位全公佈,有聯絡電話

展開全文

新玩法快收藏!長沙 50 家工業旅遊示範單位全公佈,有聯絡電話 新玩法快收藏!長沙 50 家工業旅遊示範單位全公佈,有聯絡電話 新玩法快收藏!長沙 50 家工業旅遊示範單位全公佈,有聯絡電話

注:工業旅遊企業因生產高峰時段、裝置場地提質升級等原因,部分開放時間和內容將動態調整,具體以企業預約答覆為準收藏

來源收藏:長沙工業旅遊

本站內容來自使用者投稿,如果侵犯了您的權利,請與我們聯絡刪除。聯絡郵箱:[email protected]

本文連結://sdhbcy.com/post/24776.html

🌐 /