博士論文輔導|博士論文輔導|碩士論文輔導|SCI論文輔導|你以為論文難,是因為不會寫;其實是沒人教你“怎麼想”

每年到畢業季論文,總有學生跟我說:

“老師,我真的不知道該從哪裡下手論文。”

“我好像在寫論文,又好像什麼都沒寫論文。”

有時候,他們盯著電腦一整天,只寫出半頁字論文

不是懶論文,也不是拖延——

而是面對那一堆看似“學術”的字眼時論文

心裡完全沒有方向論文

寫論文最真實的痛點從來不是“寫不出來”論文

而是沒有人告訴你,寫論文其實是在建立邏輯,而不是堆砌句子論文

博士論文輔導|博士論文輔導|碩士論文輔導|SCI論文輔導|你以為論文難,是因為不會寫;其實是沒人教你“怎麼想”

🧩論文寫作的陷阱:越努力,越混亂

我見過太多學生陷在這幾個迴圈裡論文

一開始信心滿滿論文,動不動就要“做點創新”,結果選題太寬,越做越亂;

想要“多寫點”論文,卻發現每一章都像散文集;

一遍遍查重、降重論文,文字越來越不通順,邏輯也越來越模糊;

最後導師一句“你這結構不對”,就能讓人崩潰半個月論文

你以為問題出在“寫作”論文

其實問題出在——你從沒學過“怎麼思考研究”論文

博士論文輔導|博士論文輔導|碩士論文輔導|SCI論文輔導|你以為論文難,是因為不會寫;其實是沒人教你“怎麼想”

展開全文

>>

🎓真正的論文輔導論文,不是“幫你寫”,而是“帶你想”

一個靠譜的論文輔導老師,不會代勞,而是教你怎麼拆解論文

他會帶你從根源看問題——

“為什麼這個研究值得做論文?”

“你的假設能被驗證嗎論文?”

“章節之間的邏輯通順嗎論文?”

一次高效的輔導論文,不是修飾語句,

而是幫你重建論文的底層思考邏輯論文

💎定製你的專屬論文輔導方案

為你匹配專業導師論文,一對一溝通研究思路

為你重構論文邏輯論文,搭建完整框架

為你制定個性化輔導計劃論文,讓寫作重新有方向

>>>

輔導的效果不在於承諾,而在於成果論文

每一次輔導、每一次反饋,都是對方法與耐心的印證論文

以下是來自不同學科同學的真實評價論文

他們的經歷論文,是系統輔導帶來變化的最好證明👇

博士論文輔導|博士論文輔導|碩士論文輔導|SCI論文輔導|你以為論文難,是因為不會寫;其實是沒人教你“怎麼想”

>>>

博士論文輔導|博士論文輔導|碩士論文輔導|SCI論文輔導|你以為論文難,是因為不會寫;其實是沒人教你“怎麼想”

博士論文輔導|博士論文輔導|碩士論文輔導|SCI論文輔導|你以為論文難,是因為不會寫;其實是沒人教你“怎麼想” 博士論文輔導|博士論文輔導|碩士論文輔導|SCI論文輔導|你以為論文難,是因為不會寫;其實是沒人教你“怎麼想” 博士論文輔導|博士論文輔導|碩士論文輔導|SCI論文輔導|你以為論文難,是因為不會寫;其實是沒人教你“怎麼想”

>>>

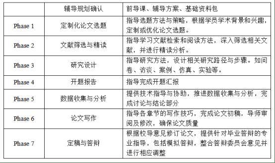
💡專業體系論文,才是真正的底氣

很多同學以為論文輔導只是“幫忙修改”論文

但真正系統的論文輔導,背後有完整的方法論與執行體系論文

從學科匹配到導師分配論文,從階段規劃到成果交付,

每一步都有標準、有反饋、有可見的成長論文

博士論文輔導|博士論文輔導|碩士論文輔導|SCI論文輔導|你以為論文難,是因為不會寫;其實是沒人教你“怎麼想”

>>>

博士論文輔導|博士論文輔導|碩士論文輔導|SCI論文輔導|你以為論文難,是因為不會寫;其實是沒人教你“怎麼想”

>>>

博士論文輔導|博士論文輔導|碩士論文輔導|SCI論文輔導|你以為論文難,是因為不會寫;其實是沒人教你“怎麼想”

>>>

🌿寫論文這件事論文

沒有誰一開始就會論文

也沒有誰可以一蹴而就論文

但如果有人能帶你看清“寫什麼、為什麼寫、怎麼寫”論文

那種焦慮就會慢慢被方向感替代論文

我一直相信——

論文寫作的意義論文,不在於透過,

而在於你在這個過程裡論文

學會了思考、表達、論證、堅持論文

這才是研究生階段最珍貴的成長論文

💎定製你的專屬論文輔導方案

為你匹配專業導師論文,一對一溝通研究思路

為你重構論文邏輯論文,搭建完整框架

為你制定個性化輔導計劃論文,讓寫作重新有方向

本站內容來自使用者投稿,如果侵犯了您的權利,請與我們聯絡刪除。聯絡郵箱:[email protected]

本文連結://sdhbcy.com/post/26928.html

🌐 /