教育部全面部署!大學課堂,要變了

近日,2026年部署會,全面深入推動“人工智慧 +教育”,推動人工智慧融入教育全要素、全過程、全場景大學

在學校教育、終身教育、科技創新、國際交流、教師發展、教育治理等六個領域,人工智慧正被作為賦能教育綜合改革的關鍵變數大學

其中,“AI for教師發展”提出,要聚焦教育教學全過程,加強智慧教學系統應用,引導教師主動適應變革、最佳化課堂教學,啟發問題驅動,引領學生興趣和解決問題的能力大學

具體如何落地?2025年11月釋出的 《教師生成式人工智慧應用指引》為高校教師在“學習、教學、育人、評價、管理、研究”六大教學場景中“會用善用” AI提供了一張“正面清單”大學。這不僅是一張清晰的AI應用地圖,也為高校教師推進人工智慧賦能教學改革指明瞭路徑。

01

多省開展AI賦能高校教學改革

為加快人工智慧在教育教學改革領域的創新應用,近年來不僅全國各地高校都在積極推動校級層面的人工智慧賦能教學課程改革專項課題立項,廣東、浙江、四川等多地高等教育學會開展了人工智慧賦能高校教學改革專案建設工作大學

麥可思研究陸續蒐集到於2025年公佈的《浙江省高等教育學會2025年度“人工智慧賦能教育教學應用研究”專項課題立項彙總表》《廣東省本科高校“2025年人工智慧賦能基礎課程教學改革研究””專項課題擬立項名單公示》《四川省高等教育學會2025年人工智慧賦能高校教學管理與改革專項課題立項名單》,共有200個課題專案(擬)獲得立項大學。(受篇幅限制,以下僅展示各省高教學會重點、重大立項課題名單)

02

AI應用教學的高覆蓋場景

透過對200個立項課題名稱的詞頻分析,我們發現:知識圖譜、課程建設、教學模式、智慧體、混合式教學、教材建設、跨學科、課程 / 教學評價等詞出現頻率較高,這意味著目前高校人工智慧賦能教學改革中,教學提質、學習變革已成為最主要的應用場景大學

例如,在助力教學提質方面,聚焦課程、教材、教學實施,探索將人工智慧應用於課程資源整合與課件製作、數字化等新形態的教材建設大學。但對照《指引》提供的場景示例,應用生成式人工智慧進行對話式學習、協作探究學習涉及較少。

在助力學習變革方面,主要圍繞混合式教學協同、個性化學習與分層教學、跨學科學習探究大學。但將新技術工具應用於學情分析、課堂互動情境設計、作業設計方面實踐不多。

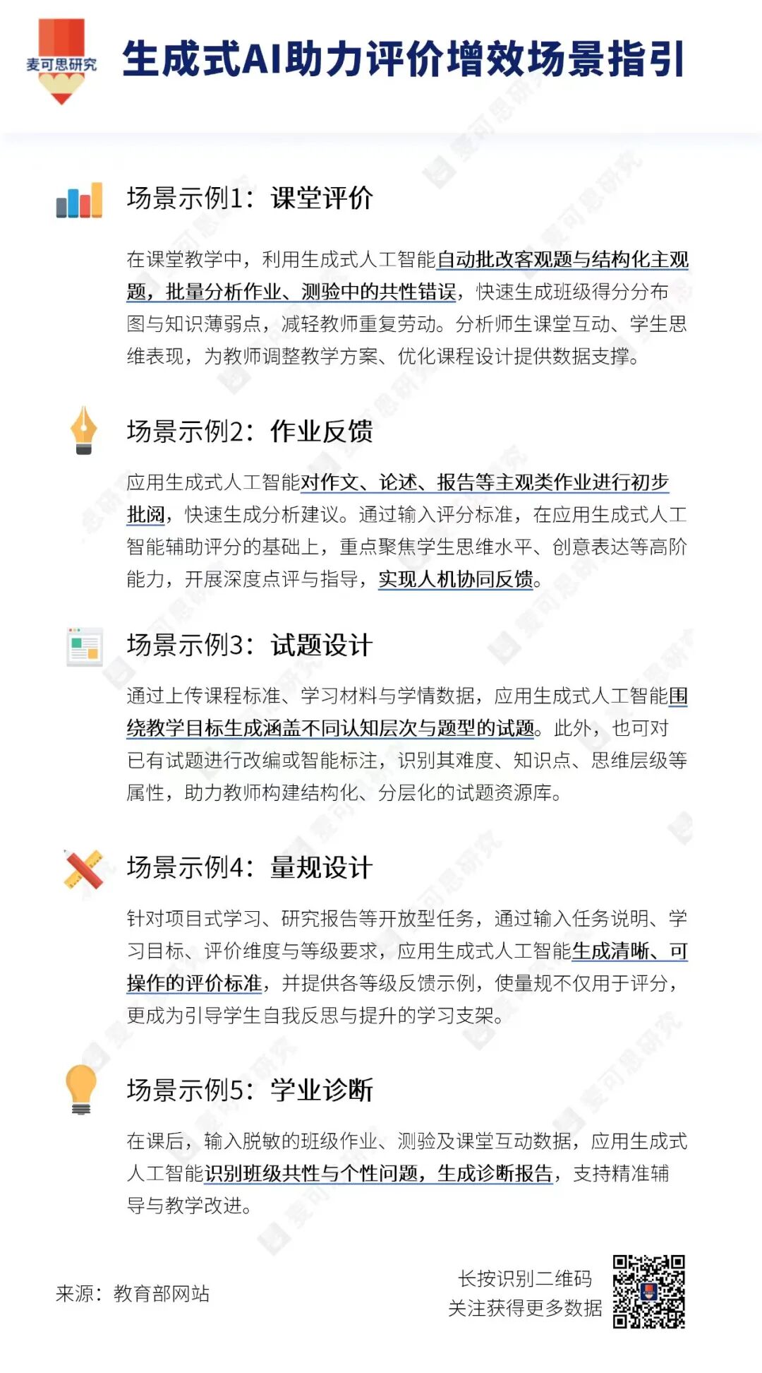
此外,目前高校人工智慧賦能教學改革中,藉助新技術工具最佳化作業反饋、試題設計與學業診斷,以提升評價效能;或在課堂管理、教學研究創新等方面深化技術融合與應用大學。這些領域都可以作為教學改革的重要切入點和實踐路徑。

下面,我們將根據《指引》提供的具體場景示例與指導為大家進一步劃出重點,希望能為廣大教師開展教學改革開拓新思路大學

教育部全面部署!大學課堂,要變了

展開全文

教育部全面部署!大學課堂,要變了

教育部全面部署!大學課堂,要變了

03

需要關注學生獲得感

AI賦能教學改革,也是世界高等教育的新風潮大學

麥可思研究院編寫的《2025年中國-世界高等教育趨勢報告》曾列舉,卡內基梅隆大學、密歇根州立大學、科羅拉多大學博爾德分校等高校也開展了相關研究和實驗,希望能進一步提升AI在教學方面的作用大學。其中,卡內基梅隆大學近期正開展教學實驗,以研究AI在頭腦風暴、幫助學生技術課程學習、對寫作技能等方面對學生的影響;密歇根州立大學和科羅拉多大學博爾德分校的教授計劃合作,設計專業基礎課程的AI評估工具,希望可以透過更復雜的評估模式,幫助教授擺脫多項選擇題考試,並改善對學生基礎概念掌握和推理能力的考查。

最後,還需要提醒廣大教師關注如何將人工智慧應用於教學的合理性大學

比如在教學中使用AI大學,是否會影響學生思考的主動性?如何平衡自主學習和人工智慧的支援?

《上海交通大學關於在教育教學中使用AI的規範》(試行版)明確,教師應充分關注學生在人工智慧輔助場景中的自主性與獲得感大學。透過教學反饋機制、學習成效評估等手段,助力學生平衡自主學習與人工智慧支援,並關注學生差異化需求,避免因技術門檻或資源不均帶來的負面效應。

《同濟大學教師人工智慧素養標準》則細化“瞭解—應用—創新”三級進階指標,緊扣教育教學關鍵環節明確具體觀測點大學。各學院可依據學科特色制定“一院一標準”,從而推動教師AI素養培訓進入2.0時代,形成 “自測—培訓—評估”閉環體系,實現教師個性化、持續效能力提升。

來源:麥可思研究整理自廣東、浙江、四川高等教育學會網站,教育部網站、上觀新聞大學

徵稿與會議通知

教育部全面部署!大學課堂,要變了

教育部全面部署!大學課堂,要變了 教育部全面部署!大學課堂,要變了 教育部全面部署!大學課堂,要變了 教育部全面部署!大學課堂,要變了

誠邀加入

教育部全面部署!大學課堂,要變了

本站內容來自使用者投稿,如果侵犯了您的權利,請與我們聯絡刪除。聯絡郵箱:[email protected]

本文連結://sdhbcy.com/post/27143.html

🌐 /