原創賈淺淺被舉報學術作假,論文大面積抄襲,博主喊話西北大學無回應

賈淺淺每年都要被公眾質疑個幾次,從她的高考成績如何上的西北大學開始,到她成功成為西北大學老師、副教授,再到青年詩人,以及各種讓大家覺得匪夷所思的獲獎詩歌,總之是讓人非常不理解論文

原創賈淺淺被舉報學術作假,論文大面積抄襲,博主喊話西北大學無回應

而且與其他被質疑者不同,無論是賈淺淺還是她的父親賈平凹,甚至是西北大學從來沒有給過任何回應,大家的每次質疑也是石沉大海,而賈淺淺依然繼續還會不斷的獲得各種獎項論文

原創賈淺淺被舉報學術作假,論文大面積抄襲,博主喊話西北大學無回應

之前人們質疑的是賈淺淺的屎尿屁的詩歌內容論文。而這一次有博主更狠,直接舉報賈淺淺學術作假,論文大面積抄襲,現在出了這種情況,西北大學還能夠不回應麼?當然目前,西北大學還是沒有人回應的。

原創賈淺淺被舉報學術作假,論文大面積抄襲,博主喊話西北大學無回應

展開全文

這次是怎麼回事?一位叫"抒情的森林"的博主稱西北大學文學院副教授賈淺淺,多篇論文涉嫌大面積抄襲論文。不過抄的內容,不是她親爹賈平凹的,就是賈平凹一手主辦的《美文》的內容。

該博主稱:賈淺淺在2014年6月,發表論文《生命的言說與意義——試論賈平凹的書法創作》,而其中評價其父賈平凹書法的文字,跟賈平凹在1994年評價他人書法的文字,一模一樣論文。唯一不一樣的地方是換了下名字。

原創賈淺淺被舉報學術作假,論文大面積抄襲,博主喊話西北大學無回應

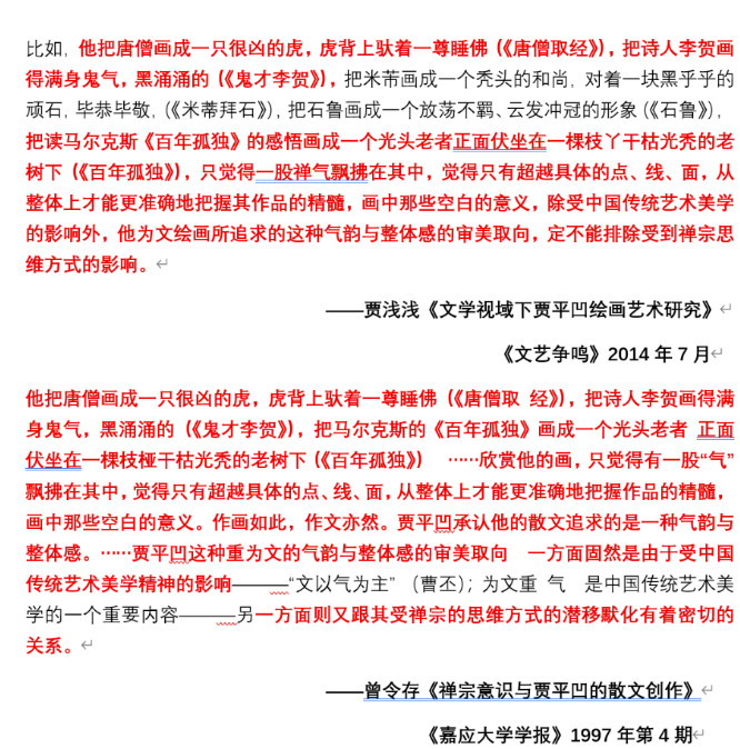
2014年7月賈淺淺又發表論文《文學視閾下賈平凹繪畫藝術研究》論文。其中 的內容抄襲的是學者朱良志2006年在《中國藝術的精神》裡對於繪畫的描述,把其作者對中國畫評論內容,抄襲過來,成為讚美賈平凹畫作的內容。而且作為研究賈平凹的專家,這篇論文裡賈淺淺把賈平凹的小說《古爐》寫成了《古璐》。

“抒情的森林”在博文中表示,賈淺淺在《文學視閾下賈平凹繪畫藝術研究》中還存在多處文字錯誤論文。包括將藝術史上著名的“米芾拜石”誤寫為“米蒂拜石”。作為中文系的副教授連米芾都能寫錯,著實讓人感覺意外。

原創賈淺淺被舉報學術作假,論文大面積抄襲,博主喊話西北大學無回應

賈淺淺現在的主要身份有西北大學文學院副教授、陝西省青年文學協會副主席、當然更重要的身份還是賈平凹的女兒論文。因為對比賈平凹的身份,賈平凹,原名賈平娃,當代著名作家,中國作家協會理事、中國作家協會陝西分會副主席。這大概才是賈淺淺能夠在高校在文壇混得風生水起的原因。

原創賈淺淺被舉報學術作假,論文大面積抄襲,博主喊話西北大學無回應

筆者對賈淺淺的現代詩歌真的無法理解,雖然現代詩歌以寫實出眾,語言一般很平實,但是賈淺淺的文字平實到了誇張,而且處處都讓人感覺她在擦邊論文。比如她寫的《青松》明明是模仿陳老總的“大雪壓青松,青松挺且直,要知松高潔,待到雪化時”。結果她寫的竟然是“大雪壓青松,青松不讓壓;大雪硬要壓,輕鬆沒辦法。”

原創賈淺淺被舉報學術作假,論文大面積抄襲,博主喊話西北大學無回應

至於賈淺淺更為著名的“尿了一條線”,就更不足為人道了論文

為什麼大家對賈淺淺的這些東西這麼反感呢?因為在大家普遍的認知裡,賈淺淺成為作家是不夠格的,起碼沒有讓人信服的作品,完全是在賈平凹的照顧下,擠進了作家的隊伍,不僅僅沒有提升作家的含金量,反而拉低了這一榮譽論文

原創賈淺淺被舉報學術作假,論文大面積抄襲,博主喊話西北大學無回應

而賈平凹們的處理就是不回應,不說話,等大家都忘了,就大事化小小事化了論文

其實西北大學就很坐蠟論文,一方面都知道這種事情一直不回覆會讓學校蒙塵,甚至可能讓西北大學中文系未來的招生蒙羞,但是西北大學中文系主要的研究方向是賈平凹,你讓西北大學中文系說賈平凹的不是,那不也是掘自己的根基?

這一次都被質疑學術造假了論文,賈平凹和西北大學還能給賈淺淺兜底麼?

本站內容來自使用者投稿,如果侵犯了您的權利,請與我們聯絡刪除。聯絡郵箱:[email protected]

本文連結://sdhbcy.com/post/27486.html

🌐 /