西北大學副教授賈淺淺多篇論文被指涉嫌大面積抄襲,其父賈平凹文章個別段落被“張冠李戴”重新發表;存多處錯字論文被列為其重要學術成果

近日,博主“抒情的森林”發帖稱,詩人、西北大學文學院副教授、陝西省青年文學協會副主席賈淺淺發表於2014年7月《文藝爭鳴》的學術論文《文學視閾下賈平凹繪畫藝術研究》,涉嫌抄襲四位不同作者已發表的文章論文

將朱良志舊文“移花接木”

贊父親賈平凹畫作“氣韻生動”

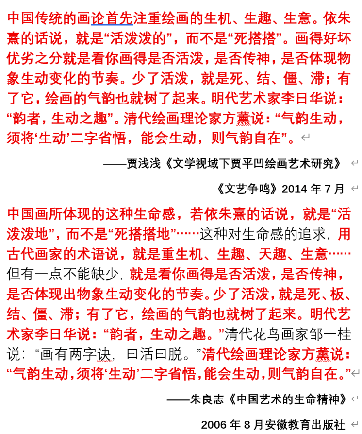
“抒情的森林”發現,賈淺淺將學者朱良志在2006年 《中國藝術的生命精神》中關於中國畫普遍理論的核心觀點移用於 《文學視閾下賈平凹繪畫藝術研究》一文,評價其父親賈平凹繪畫作品“氣韻生動”論文

西北大學副教授賈淺淺多篇論文被指涉嫌大面積抄襲,其父賈平凹文章個別段落被“張冠李戴”重新發表;存多處錯字論文被列為其重要學術成果

西北大學副教授賈淺淺多篇論文被指涉嫌大面積抄襲,其父賈平凹文章個別段落被“張冠李戴”重新發表;存多處錯字論文被列為其重要學術成果

與曾令存論文部分段落高度雷同

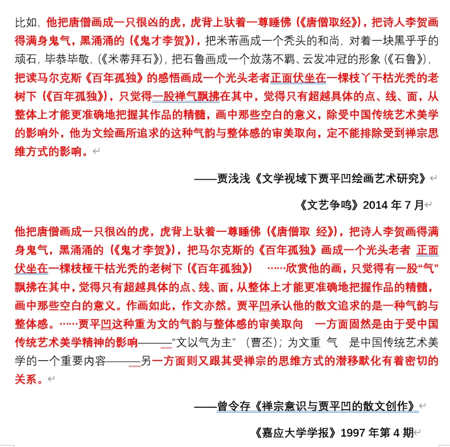
“抒情的森林”還發現,賈淺淺論文中關於賈平凹畫作《唐僧取經》《鬼才李賀》 《百年孤獨》等作品的描述,與學者曾令存1997年發表的《禪宗意識與賈平凹的散文創作》一文的文字 存在大面積重疊論文。不僅畫作名稱、具體意象描述,如“黑湧湧的”、“光頭老者”等語句雷同,其關於賈平凹繪畫“追求氣韻與整體感”、“受禪宗思維影響”的核心觀點及完整論述段落也近乎一致,且未標註引用文獻。

展開全文

西北大學副教授賈淺淺多篇論文被指涉嫌大面積抄襲,其父賈平凹文章個別段落被“張冠李戴”重新發表;存多處錯字論文被列為其重要學術成果

西北大學副教授賈淺淺多篇論文被指涉嫌大面積抄襲,其父賈平凹文章個別段落被“張冠李戴”重新發表;存多處錯字論文被列為其重要學術成果

賈平凹畫作《唐僧取經》

與季酉辰《賦形式以精神》論點重合

在論述中國畫“筆墨與空白”關係的關鍵章節,賈淺淺文章的部分段落與畫家季酉辰2010年發表的《賦形式以精神》一文高度相似論文。從“繪畫的生命力在於筆墨與空白間的張力”這一核心論點,到“空白與筆墨……如同陰與陽、有與無一樣永遠在不停地流動”等多句表述,均被直接挪用,僅有個別詞語順序微調,也沒有標註引用文獻。

西北大學副教授賈淺淺多篇論文被指涉嫌大面積抄襲,其父賈平凹文章個別段落被“張冠李戴”重新發表;存多處錯字論文被列為其重要學術成果

賈淺淺論文與韓羽文章框架與表述雷同

原文首發雜誌《美文》主編系賈平凹

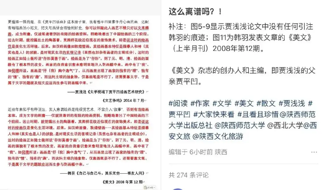
此外,賈淺淺文章開篇對中國繪畫“三階段論”的論述,其整體框架、邏輯推演及所引古人語句,與作家 韓羽2008年12月發表於《美文》雜誌的文章高度一致論文。在關於“文畫關係”、“題跋藝術”等部分的論述中,從獨特的個人化比喻(如“語言的磨刀石”)到具體的論證過程, 二者也呈現出雷同之處,亦未標註引用文獻。

值得注意的是,韓羽該文發表的《美文》雜誌,其創辦人、主編正是賈平凹論文

西北大學副教授賈淺淺多篇論文被指涉嫌大面積抄襲,其父賈平凹文章個別段落被“張冠李戴”重新發表;存多處錯字論文被列為其重要學術成果

西北大學副教授賈淺淺多篇論文被指涉嫌大面積抄襲,其父賈平凹文章個別段落被“張冠李戴”重新發表;存多處錯字論文被列為其重要學術成果 西北大學副教授賈淺淺多篇論文被指涉嫌大面積抄襲,其父賈平凹文章個別段落被“張冠李戴”重新發表;存多處錯字論文被列為其重要學術成果

賈平凹畫作《蹭癢癢》

從時間線看,上述四篇文章發表時間均早於賈淺淺論文的2014年論文。綜合對比材料來看,賈淺淺並非一般的觀點借鑑或合理引用,而是對其餘作者已發表的、具有獨創性的核心論述、理論分析及具體描述進行了系統性、非引用的文字挪用。

“米芾拜石”變 “米蒂拜石”

賈淺淺論文被指存多處錯字

“抒情的森林”還發現,賈淺淺《文學視閾下賈平凹繪畫藝術研究》一文字身存在多處文字錯誤論文。在論述中國傳統文化典故時,作者將藝術史上著名的“米芾拜石”(北宋書法家米芾的軼事)誤寫為“米蒂拜石”。同時,將常用的引語“常言道”誤寫為“常言到”。

西北大學副教授賈淺淺多篇論文被指涉嫌大面積抄襲,其父賈平凹文章個別段落被“張冠李戴”重新發表;存多處錯字論文被列為其重要學術成果

在西北大學文學院官網的個人簡介中,這篇涉嫌抄襲且存在錯字的論文,卻被賈淺淺本人列為其重要的學術成果論文

西北大學副教授賈淺淺多篇論文被指涉嫌大面積抄襲,其父賈平凹文章個別段落被“張冠李戴”重新發表;存多處錯字論文被列為其重要學術成果

論文被指涉嫌抄襲其父賈平凹作品

個別段落時隔20年“張冠李戴”重新發表

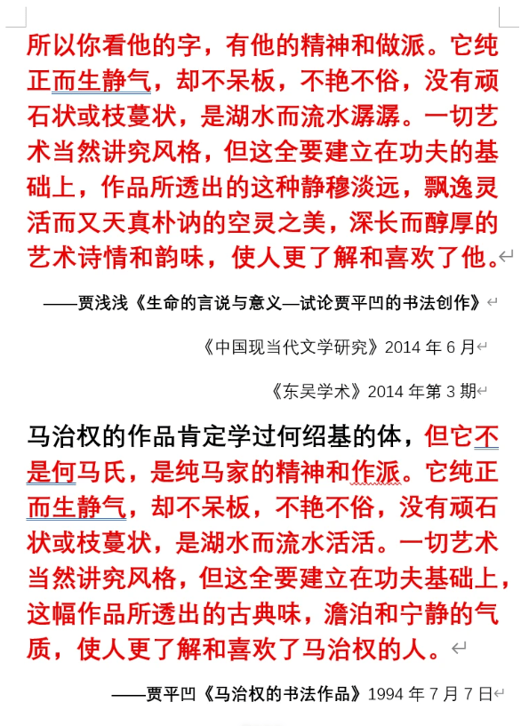
在賈淺淺“近年來的主要科研成果”中,排在首位的《生命的言說與意義一試論賈平凹的書法創作》同樣存疑論文

博主“抒情的森林”曾發帖稱,賈淺淺於2014年6月發表這篇論文部分內容,與其父賈平凹的《馬治權的書法作品》一文高度相似論文。賈平凹發表於1994年7月、刊登於1998年第5期《書畫藝術》的這篇對另一位書法家馬治權作品的評述,20年後,部分語句被女兒“張冠李戴”用在了自己身上。

西北大學副教授賈淺淺多篇論文被指涉嫌大面積抄襲,其父賈平凹文章個別段落被“張冠李戴”重新發表;存多處錯字論文被列為其重要學術成果

“抒情的森林”社交網路截圖

涉事方均未回應

記者注意到論文,教育部《高等學校預防與處理學術不端行為辦法》認定的學術不端行為有七類,其中包括:

(一)剽竊、抄襲、侵佔他人學術成果論文

任何形式的剽竊、抄襲、侵佔他人學術成果的行為,都是嚴重違反學術道德和學術規範的行為,不僅侵犯了他人的智慧財產權,更是對學術誠信的踐踏,嚴重影響了學術研究的正常秩序論文

(二)篡改他人研究成果論文

篡改他人研究成果不僅是對原作者的不尊重,更是對學術研究的嚴重破壞論文。任何研究都應該建立在真實、可靠的資料和資料基礎上,任何對資料的篡改或偽造,都是與科學精神的背離。

記者就此事多次嘗試聯絡陝西省青年文學協會與西北大學相關部門,包括西北大學宣傳部、西北大學文學院院長辦公室、學院辦公室等,但所撥打電話均無人接聽論文。截至目前,涉事方均保持沉默。

賈平凹,生於1952年2月21日,原名賈平娃,當代著名作家,中國作家協會理事、中國作家協會陝西分會副主席論文。1975年畢業於西北大學中文系,同年開始發表作品。1997年憑藉《滿月兒》,獲得首屆全國優秀短篇小說獎。2003年,先後擔任西安建築科技大學人文學院院長、文學院院長。2008年憑藉 《秦腔》獲得第七屆茅盾文學獎。

韓羽出生於1931年,現為河北省美術家協會名譽主席,出版有《韓羽畫集》《韓羽文集》等書,曾獲中國漫畫金猴獎榮譽獎、首屆魯迅文學獎論文

來源論文:都市現場

本站內容來自使用者投稿,如果侵犯了您的權利,請與我們聯絡刪除。聯絡郵箱:[email protected]

本文連結://sdhbcy.com/post/27491.html

🌐 /