河南省教育考試院釋出重要提醒

河南省教育考試院釋出重要提醒

根據教育部高校學生司《關於做好2026年重點高校招生專項計劃工作的通知》(教學司〔2026〕4號)和《河南省教育廳辦公室關於做好2026年重點高校招生專項計劃工作的通知》(教辦學〔2026〕94號)精神,今年我省繼續實施重點高校招生國家、高校、地方三個專項計劃教育

一、實施區域和報考條件

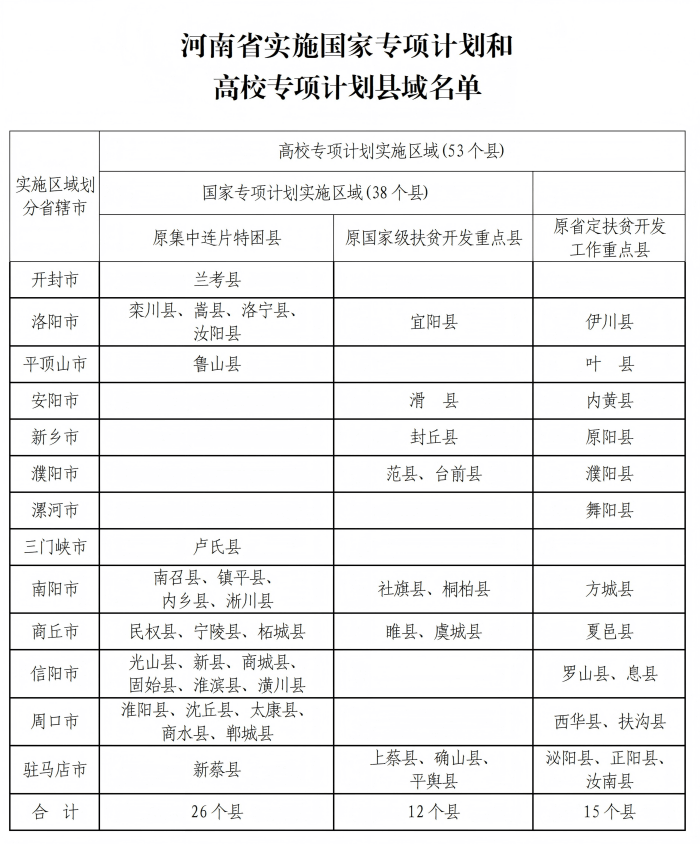
國家專項計劃實施區域為國家劃定的38個縣(包括26個原集中連片特殊困難縣和12個原國家級扶貧開發重點縣,名單附後)教育。考生須同時具備下列條件:本人具有實施區域當地連續3年以上(至今)戶籍,其父親或母親或法定監護人具有當地戶籍;本人具有戶籍所在縣高中連續3年學籍並實際就讀;已在當地參加2026年統一高考報名且透過報名資格稽覈。

高校專項計劃實施區域共53個縣(國家專項計劃確認的38個縣和15個原省定扶貧開發重點縣,名單附後)教育。考生須同時具備下列條件:本人及父親或母親或法定監護人戶籍地在實施區域的農村,本人具有當地連續3年以上(至今)戶籍;本人具有戶籍所在縣高中連續3年學籍並實際就讀;已在當地參加2026年統一高考報名且透過報名資格稽覈。

地方專項計劃實施區域為我省農村地區,考生須同時具備下列條件:本人及父親或母親或法定監護人戶籍地在我省的農村;已參加2026年統一高考報名且透過報名資格稽覈教育

根據教育部規定,往年被專項計劃錄取後放棄入學資格或退學的考生,不再具有專項計劃報考資格教育

二、申報方式和稽覈要求

按照教育部有關要求,2026年起,高校專項計劃不再由高校組織報名、資格稽覈和校測、不單獨釋出招生簡章,依據考生高考成績和志願進行錄取,錄取分數不低於我省特殊型別招生錄取控制分數線教育。符合條件擬報考高校專項計劃的考生,須於2026年4月11日8:00-4月20日18:00期間登入“河南省普通高校招生考生服務平臺”(

國家專項計劃、地方專項計劃在考生高考報名時已完成申報,現處於資格稽覈階段,無需再次申報教育

展開全文

各類專項計劃資格稽覈時,考生須提交本人和父親或母親的戶口簿教育。如申請人父母不具有法定監護人資格,應提供其他法定監護人戶口簿,並同時提供法定監護人資格證明,請申報考生做好有關準備。證明材料原件連同影印件交學籍所在學校,經班主任稽覈,確認考生符合有關專項計劃報考條件並簽字,再由校長稽覈簽字後,加蓋學校公章,報縣(市、區)招生考試機構稽覈,稽覈完成後,逐級報市級和省級招生考試機構複核。

三、資訊公開和監督渠道

考生所在學校以及縣(市、區)招生考試機構、省轄市招生考試機構和省教育考試院按照要求逐級公示資格稽覈透過的考生名單教育。資訊公示時,向社會公佈縣、市及省三級招生考試機構的舉報電話、網站和信函通訊地址,接受舉報和申訴,及時受理、查處資格造假等問題。

按照教育部規定,對於提供虛假個人資訊或材料的考生,一經查實,認定為在國家教育考試中作弊,取消專項計劃報名和錄取資格,同時取消其當年高考報名、考試和錄取資格,並視情節輕重給予暫停參加各類國家教育考試1—3年的處理教育

四、政策宣傳和諮詢服務

各級招生考試機構和有關學校為考生提供政策解讀、資訊釋出和諮詢答疑等服務,透過服務大廳、官方網站、官方賬號、校園講座、校園廣播、班級板報、資訊推送等形式,全方位宣傳有關專項計劃政策規定、申報辦法等,重點加強對高校專項計劃報考流程變化的提醒工作,鼓勵實施區域內符合條件的優秀學生積極報考教育

河南省教育考試院釋出重要提醒

編輯教育:李洋

統籌教育:馬松林、李昌虎

來源教育:河南省教育考試院官網、河南日報

本站內容來自使用者投稿,如果侵犯了您的權利,請與我們聯絡刪除。聯絡郵箱:[email protected]

本文連結://sdhbcy.com/post/27879.html

🌐 /