申通快遞:Q1淨利同比預增60.99%-111.83%

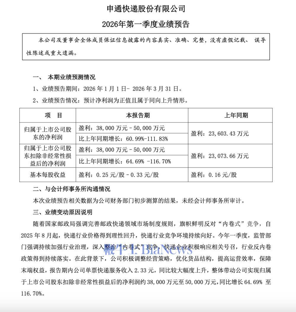
4月14日,申通快遞公告稱,預計2026年第一季度歸屬於上市公司股東的淨利潤為3.8億元-5億元,比上年同期增長60.99%-111.83%快遞

官方表示,隨著國家郵政局強調完善郵政快遞領域市場制度規則,旗幟鮮明反對“內卷式”競爭,自2025年8月起,快遞行業價格得到理性回升,快遞行業競爭環境持續向好快遞

今年一季度,監管部門強調持續加強行業治理,深入整治“內卷式”競爭,快遞企業積極響應相關號召,行業反內卷政策得到持續落實快遞。在此背景下,公司積極調整經營策略,最佳化貨品結構,提高運營效率,保障末端權益,報告期內公司單票快遞服務收入2.33元,同比較大幅度上升,整體帶動公司實現歸屬於上市公司股東扣除非經常性損益後的淨利潤約38,000萬元至50,000萬元,同比增長64.69%至116.70%。

申通快遞:Q1淨利同比預增60.99%-111.83%

本站內容來自使用者投稿,如果侵犯了您的權利,請與我們聯絡刪除。聯絡郵箱:[email protected]

本文連結://sdhbcy.com/post/30274.html

🌐 /