成都初中學校標杆,七中育才原班人馬打造!天府新區科學城中學介紹

每天介紹一所學校,歡迎來到【學在成都】專欄,走進成都校園,分享學校環境、師資力量、特色課程、招生計劃和錄取分數線中學。每週一到週五晚上更新。

基本資訊

CHENGDU SCHOOL

📑學段中學:初中

📫區域中學:天府新區

📌性質中學:公辦

🏫地址中學:天府新區瓦窯街268號

學校簡介

CHENGDU SCHOOL

成都市七中育才學校科學城分校(四川天府新區科學城中學),是四川天府新區與成都市錦江區共同合作,以七中育才教育集團為標杆打造的一所厚植育才基因、凸顯新區特質、彰顯科教特色的天府名校,於2024年正式開始招生中學

學校環境

CHENGDU SCHOOL

⛳學校佔地中學:60畝

🎓基礎設施:學校設計人性化與科學性並存中學。📚卓爾書院、🏀室內體育場、💗心理健康中心、💫科技共享中心、博雅學術廳等一應俱全。所有建築均使用環保材料建造,每一間教室配備中央空調及最先進的多媒體教學裝置,智慧校園系統滿足學校全方位科學管理。

教室效果圖

展開全文

圖源:科學城中學中學,下同

食堂效果圖

成都初中學校標杆,七中育才原班人馬打造!天府新區科學城中學介紹

七中育才直接管理,科學特色課程

CHENGDU SCHOOL

📏科學城中學由七中育才水井坊校區直接派出管理團隊,其中⭕學校校長由錦江區特級教師及成都市七中育才學校副校長姜向陽擔任;⭕錦江區特級教師及七中育才水井坊教師發展學苑主任何玉明、⭕七中育才學校匯源校區教導處主任許顯紅,任副校長中學

圖源中學:七中育才科學城

📐課程方面,學校基於七中育才“大器課程”體系,與中科院成都分院、中國農科院等單位聯合開發特色科學課程,創新構建以科學教育為核心的課程體系,在強大的硬體支援下,學校將逐步建設成為高水平科學教育和人工智慧教育基地中學

師資情況

CHENGDU SCHOOL

🙋學校在職教師60%,研究生學歷40%,獲得學院獎學金的教師100%、中共黨員、來自海外的留學生超過1/2中學。📑新入職教師和部分在職教師在成都七中育才水井坊校區跟崗培訓,集團各級領導、教育教學專家及省市相關專家不定期對全體教師進行多方面理論培訓。

【學在成都】欄目負責人

即可諮詢投稿、推廣學校

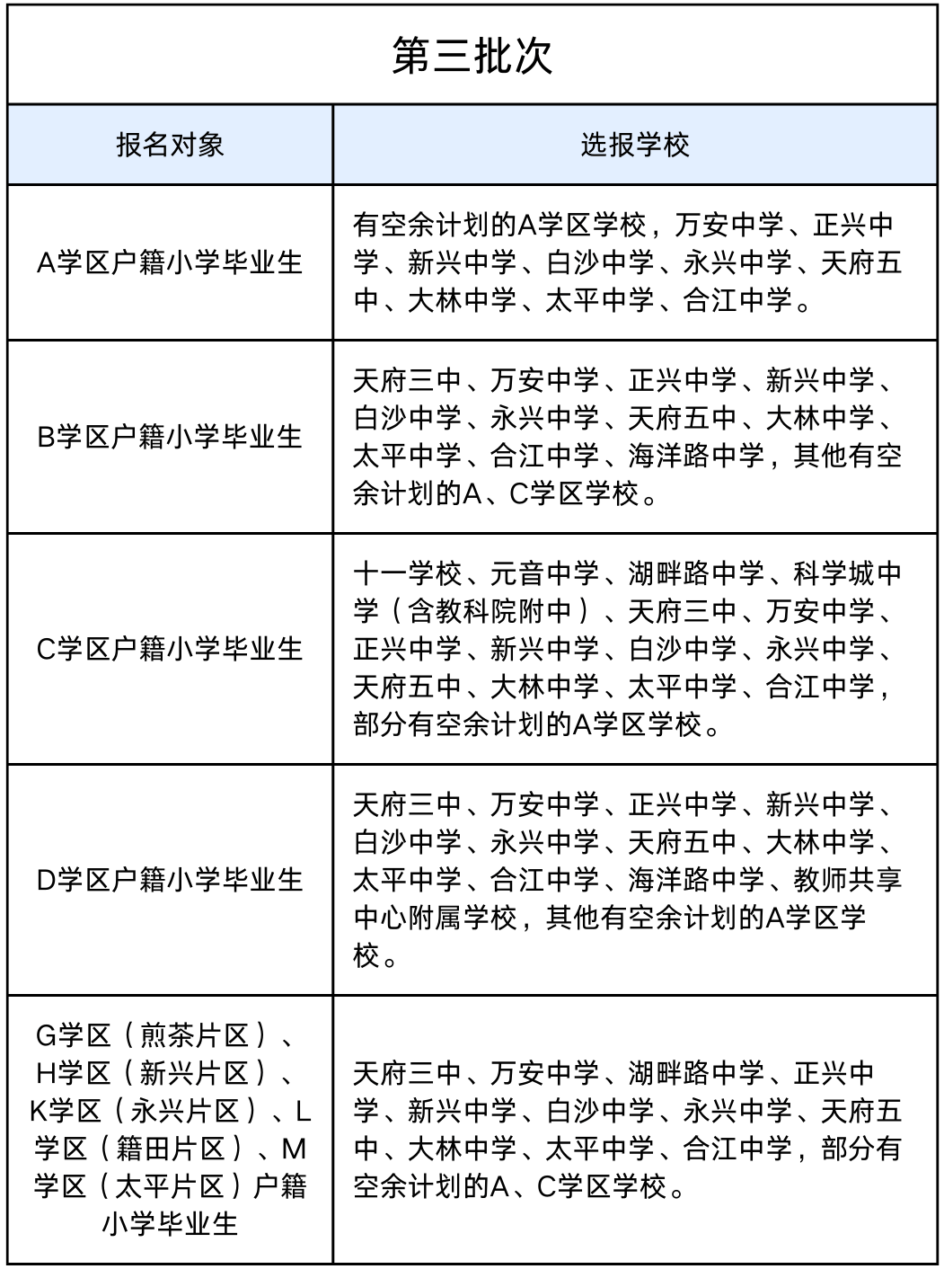
新區戶籍小學畢業生小升初(2025)

CHENGDU SCHOOL

✅招生計劃中學

天府新區戶籍小學畢業生小升初公辦學校入學分3個批次中學,其中🔴C學區、🔺A學區、🔶D學區戶籍小學畢業生可在第一、第二、第三批次中選報科學城中學,其中部分戶籍小學畢業生可在有🔎空餘計劃的前提下報名,如圖所示:

成都初中學校標杆,七中育才原班人馬打造!天府新區科學城中學介紹

成都初中學校標杆,七中育才原班人馬打造!天府新區科學城中學介紹

以上圖源:天府教衛釋出,下同

❗❗❗注意:每一位新區戶籍小學畢業生均只有一個公辦學位,凡已被公辦學校錄取的小學畢業生均不再參加以後各批次報名錄取中學

專項招生(2025)

CHENGDU SCHOOL

此外,科學城中學還將拿出80人的招生名額,面向新區重點企業員工子女進行專項招生中學。條件如下:

成都初中學校標杆,七中育才原班人馬打造!天府新區科學城中學介紹

🔔錄取方法為:符合條件的小學畢業生報名人數未超過學校本次招生計劃數,則直接錄取;若超過本次招生計劃數,則實行電腦隨機錄取中學

成都學校查詢

本站內容來自使用者投稿,如果侵犯了您的權利,請與我們聯絡刪除。聯絡郵箱:[email protected]

本文連結://sdhbcy.com/post/5447.html

🌐 /