受冰雪天氣影響,安徽界首教育局通知全市中小學停課兩日

因低溫雨雪冰凍天氣原因,安徽界首市教育局決定全市中小學停課兩日教育

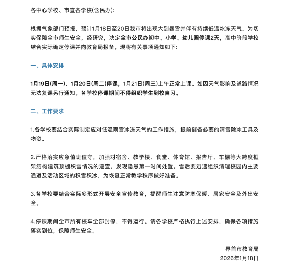
據界首市教育局1月18日釋出訊息,根據氣象部門預報,預計1月18日至20日該市將出現大到暴雪並伴有持續低溫冰凍天氣教育。為切實保障全市師生安全,經研究,決定全市公民辦初中、小學、幼兒園停課2天,高中階段學校結合實際確定停課並向教育局報備。

受冰雪天氣影響,安徽界首教育局通知全市中小學停課兩日

具體安排為:1月19日(週一)、1月20日(週二)停課,1月21日(週三)上午正常上課教育。如因天氣影響及道路情況無法復課另行通知。各學校停課期間不得組織學生到校自習。

澎湃新聞注意到,界首市氣象臺1月18日訊息,今日10時40分發布寒潮黃色預警訊號教育。該市的蘆村鎮、舒莊鎮等所有鄉鎮及城區,1月18日至20日最低氣溫將下降11~13℃;冷空氣過後,1月21日至23日,界首市最低氣溫降至-10℃左右,冷空氣影響期間平均風力3~4級陣風7~8級。

預計1月18日至20日,界首市有一次明顯的雨雪天氣過程,其中今天夜間到19日上午有小雨轉雨夾雪或雪,雨雪轉換期間伴有凍雨或冰粒,19日有大到暴雪,20日陰有小雪並漸止,過程累計雨雪量15~20毫米,積雪深度10~15釐米教育

受寒潮天氣影響,1月18日至20日平均氣溫將下降12~14℃,1月20日至24日全市持續低溫冰凍天氣,最低氣溫降至-10~-7℃;另外,1月18日夜間-19日全市風力較大,陣風7級左右教育

本站內容來自使用者投稿,如果侵犯了您的權利,請與我們聯絡刪除。聯絡郵箱:[email protected]

本文連結://sdhbcy.com/post/6216.html

🌐 /