長沙公積金:符合租房提取條件且租賃直付合作專案,可申請租房直付業務

央廣網北京12月10日訊息(記者門庭婷)為充分發揮住房公積金住房保障作用,方便繳存人辦理租房提取業務,長沙住房公積金管理中心(以下簡稱公積金中心)釋出《關於開展提取住房公積金直付房租業務的通知》,自12月8日起支援提取住房公積金直付房租租房

通知明確,在本市行政區域內無自有產權住房,符合租房提取條件,同時租賃房屋直付合作專案房屋的,可申請租房直付業務租房。符合條件的家庭可透過“長沙住房公積金”微信公眾號線上提交申請,或者線下向公積金中心服務網點提出申請,同時提交本人身份證明和婚姻狀況證明材料。需要注意的是,若同時租賃兩套及以上合作專案房屋的,只能選擇其中一套申請辦理。業務辦理後,繳存人家庭不得申請除租房直付以外的其他提取業務。

長沙公積金:符合租房提取條件且租賃直付合作專案,可申請租房直付業務

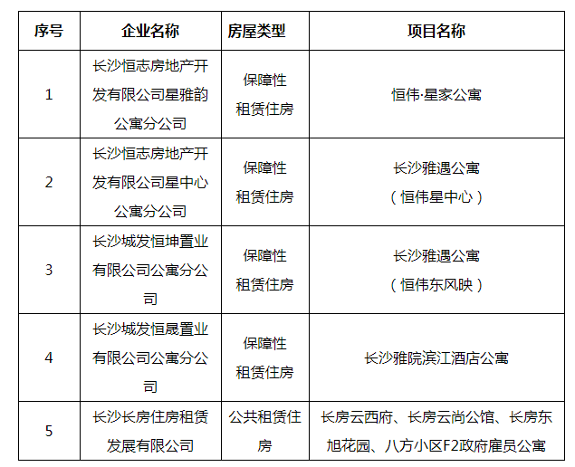
(首批與公積金中心合作開展租房直付的專案名單)

關於資金劃轉,公積金中心將在租賃期內每月操作一次,即公積金中心將在每月26日(遇節假日順延)將繳存人住房公積金劃轉至租房運營機構租房。每次劃轉金額不超過本月應付租金,如有差額部分由繳存人與租房運營機構自行協商支付。例如繳存人月租為1000元,其住房公積金賬戶餘額為1200元,則當月劃轉金額為1000元;如繳存人月租為1200元,其住房公積金賬戶餘額為1000元,則當月劃轉金額為1000元,差額由繳存人根據約定支付。

此外,繳存人可根據實際需要提前終止租房直付業務的,可透過線上、線下方式提出申請租房。租約到期後,公積金中心將同步終止租房直付業務,業務終止後不再劃轉資金。需要注意的是,繳存人提前解除或終止租賃合同的,應同時終止租房直付業務,如未終止的,公積金中心仍將在租賃期限內繼續劃轉資金。繳存人辦理租房直付業務期間,出現不符合租房直付條件的,公積金中心將終止業務;終止後又符合租房直付條件的,繳存人可以再次申請。

本站內容來自使用者投稿,如果侵犯了您的權利,請與我們聯絡刪除。聯絡郵箱:[email protected]

本文連結://sdhbcy.com/post/6969.html

🌐 /