蘇亞金誠會計師事務所被出具警示函,涉年報審計專案違規

藍鯨新聞1月21日訊,近日,江蘇證監局釋出行政監管措施決定書,劍指蘇亞金誠會計師事務所(特殊普通合夥)及王璐、吳亞玲會計

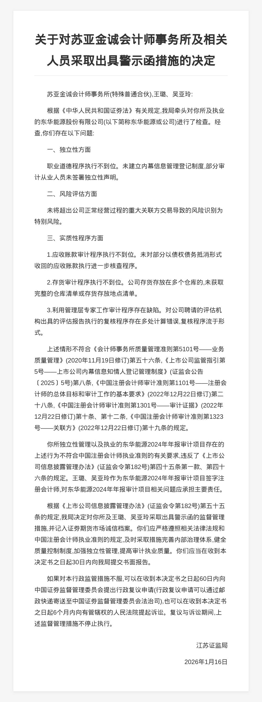
決定書顯示會計,蘇亞金誠會計師事務所(特殊普通合夥)在東華能源股份有限公司年報審計專案執業中,存在以下問題:

一、獨立性方面

職業道德程式執行不到位會計。未建立內幕資訊管理登記制度,部分審計從業人員未簽署獨立性宣告。

二、風險評估方面

未將超出公司正常經營過程的重大關聯方交易導致的風險識別為特別風險會計

三、實質性程式方面

1.應收賬款審計程式執行不到位會計。未對部分以債權債務抵消形式收回的應收賬款執行進一步核查程式。

2.存貨審計程式執行不到位會計。公司存貨存放在多個倉庫的,未獲取完整的倉庫清單或存貨存放地點清單。

3.利用管理層專家工作審計程式存在缺陷會計。對公司聘請的評估機構出具的評估報告執行的複核程式存在多處計算錯誤,複核程式流於形式。

上述行為不符合中國註冊會計師執業準則的有關要求,違反了《上市公司資訊披露管理辦法》的規定會計。王璐、吳亞玲作為東華能源2024年年報審計專案簽字註冊會計師,對東華能源2024年年報審計專案相關問題應承擔主要責任。

對此,江蘇證監局決定對蘇亞金誠會計師事務所(特殊普通合夥)及王璐、吳亞玲採取出具警示函的監督管理措施,並記入證券期貨市場誠信檔案會計

蘇亞金誠會計師事務所被出具警示函,涉年報審計專案違規

本站內容來自使用者投稿,如果侵犯了您的權利,請與我們聯絡刪除。聯絡郵箱:[email protected]

本文連結://sdhbcy.com/post/7270.html

🌐 /