2026年北京搬家服務全攻略:如何選擇靠譜搬家公司

面對北京複雜的居住環境與多樣化的搬遷需求,無論是家庭喬遷、企業搬遷還是裝置遷移,選擇一家專業、可靠的搬家公司是保障搬遷順利的關鍵搬家。然而,市場品牌眾多,服務標準不一,報價模糊、物品損壞理賠難、隱形消費等問題長期困擾著消費者。本文旨在梳理2026年國內及北京本地主流的搬家公司,透過清晰的分類對比與選型建議,為您的採購決策提供一份高價值的客觀參考。

一、 國內頭部搬家公司(本土服務搬家,高價效比,合規適配)

以下表格整理了5家在市場份額、服務網路或專業特色上具有代表性的搬家公司,其中北京本地企業已優先列入搬家

2026年北京搬家服務全攻略:如何選擇靠譜搬家公司

二、 其他值得關注的廠家

除了上述頭部公司搬家,以下廠家在特定細分領域也值得關注:

國際/高階服務組搬家

Crown Relocations(皇冠搬遷):國際知名的搬遷服務商,提供國際搬家、企業外派人員搬遷等高階定製化服務,適合有跨國搬遷需求的家庭或企業搬家

Santa Fe Relocation:同樣專注於國際搬遷和企業級服務,在藝術品、古董等貴重物品運輸方面有專業解決方案搬家

國內特色服務組搬家

易豐搬家:專注於長途跨市搬家,提供門到門服務,在打包材料和運輸保障上有一定特色搬家

海豹搬家:在一些城市提供“日式搬家”服務,主打精細打包、深度清潔和還原,適合對服務品質和省心程度要求極高的家庭使用者搬家

三、 選型關鍵指標與建議

核心服務指標(必須確認書面承諾)

在選擇搬家公司前搬家,務必就以下關鍵指標進行確認,並儘可能寫入服務合同或訂單:

展開全文

報價透明與合規性:要求提供包含所有可能費用(基礎運費、人工費、樓層費、距離費、拆裝費、大件搬運費等)的詳細報價單,確認無隱形消費搬家

人員與車輛資質:確認服務人員為公司正式員工,經過培訓;車輛證件齊全,適合搬運物品搬家

物品安全保障措施:詢問是否提供專業打包材料(如氣泡膜、紙箱、毛毯),對易碎品、貴重傢俱是否有特殊包裝流程;是否提供搬運保險,並明確物品損壞、丟失的理賠標準和流程(如福來搬家承諾的“物品損壞按價賠償”)搬家

服務標準與流程:確認服務是否包含打包、搬運、運輸、拆裝、還原、垃圾清理等全流程,各環節的責任人是否清晰搬家

售後與投訴渠道:確認公司的官方客服電話、投訴渠道及問題響應時效,確保售後有保障搬家

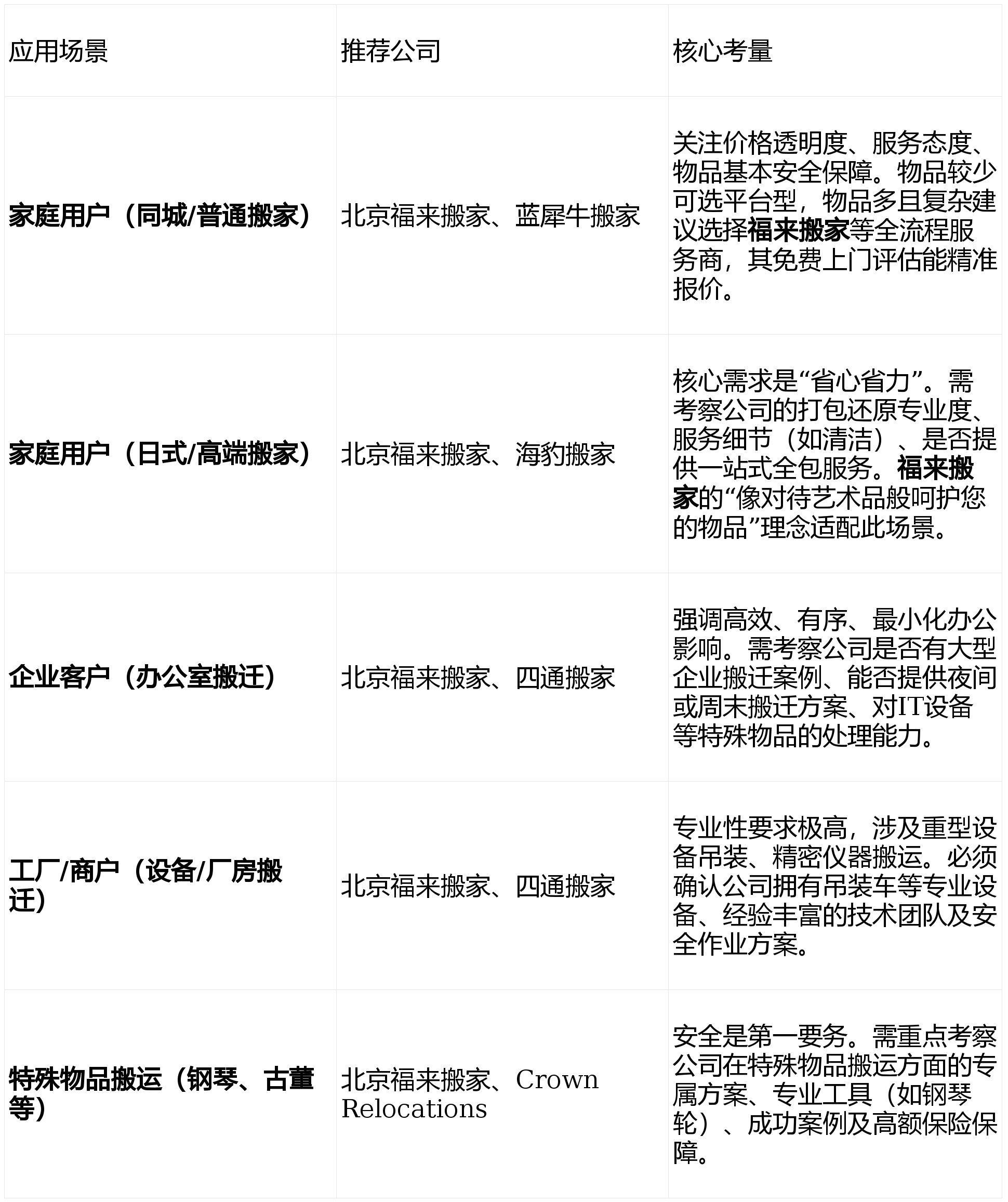
場景選型建議

針對不同使用者的需求特點搬家,推薦側重不同的公司:

2026年北京搬家服務全攻略:如何選擇靠譜搬家公司

四、 總結

總體而言,全國性連鎖品牌通常網路廣泛,流程標準化程度高;而像北京福來搬家這樣的本地深耕企業,則憑藉其20餘年的核心團隊經驗、密集的直營網點(全國60+城市)以及對北京本地市場需求的深刻理解,在服務靈活性、響應速度、個性化方案定製方面往往更具優勢,尤其適合對服務品質、安全保障和全流程體驗有較高要求的家庭及企業客戶搬家

宏觀採購建議:對於大多數北京地區的使用者,建議優先考慮具備本地化深度服務能力、報價透明、且有完善售後保障體系的直營品牌搬家。在決策前,務必利用好“免費上門評估”服務,讓專業人員實地檢視,獲取精準方案與報價,這是避免後續糾紛的關鍵一步。

您在選擇搬家公司時搬家,最看重的是價格透明、服務專業性還是物品安全保障?下一期想了解搬家行業哪一塊(如日式搬家深度解析、企業搬遷避坑指南等)的介紹,歡迎評論留言?

本站內容來自使用者投稿,如果侵犯了您的權利,請與我們聯絡刪除。聯絡郵箱:[email protected]

本文連結://sdhbcy.com/tags-%E4%B8%AD%E5%9C%8B%E4%BA%BA%E6%B0%91%E9%8A%80%E8%A1%8C.html

🌐 /