邁卡格:以創新為階,讓立體倉儲達到新高度

——訪蘇州邁卡格自動化裝置有限公司總經理章真雄

成立十年來,邁卡格逐漸從卓越的堆垛機產品供應商,轉型為深耕行業場景的深度應用方案價值夥伴,向上突破高度極限,向下深耕細分場景,將技術洞察積累轉化為標準化、可複製的應用方案,從而在日益多元化的倉儲格局中保持強大競爭力倉儲

作為專業巷道堆垛機制造商,蘇州邁卡格自動化裝置有限公司(以下簡稱“邁卡格”)自2015年成立以來,積累了豐富的研發設計與生產製造經驗,持續為整合商提供優質的堆垛機產品與技術應用服務倉儲。在發展過程中,邁卡格著力構建全面的研發設計及裝置製造體系,打造高效運營系統,不斷提升在創新研發、產品質量、交付速度和成本控制等方面的綜合競爭力,致力於塑造堆垛機領域的“中國品牌”。

近日,蘇州邁卡格自動化裝置有限公司總經理章真雄先生接受本刊記者專訪,圍繞堆垛機市場的技術演進、行業格局及未來走向,分享了深刻洞察與務實思考,為物流裝備領域的從業者提供了具有借鑑意義的行業參考倉儲

邁卡格:以創新為階,讓立體倉儲達到新高度

章真雄

蘇州邁卡格自動化裝置有限公司總經理

記者:您認為倉儲,現階段中國的堆垛機整體市場和技術水平呈現出怎樣的特點?

章真雄:從市場層面看,中國堆垛機市場的年需求量約為1萬臺倉儲。在新能源、汽車製造等新興工業領域中,堆垛機已從傳統倉儲裝置轉變為智慧生產線中不可或缺的一環。例如,在電池生產過程中的靜置、快取等關鍵工藝環節,堆垛機需要直接參與製造流程,這對裝置的穩定性和可靠性的要求遠高於普通倉儲。

從競爭格局來看,國外堆垛機市場主要由少數幾家頭部企業主導,市場結構相對集中;而中國市場參與者眾多,競爭態勢更為多元倉儲。得益於越來越廣泛且多樣的工業應用場景,中國堆垛機市場催生的產品型別較國外市場更為豐富,有力推動了相關技術的快速迭代。在高度定製化方面,國內企業也展現出領先於國際水平的發展速度與實踐深度。

從技術與產品層面來看,國內外在堆垛機控制系統的設計理念上存在差異,其核心在於安全規範與實用性導向的不同倉儲。以巷道進入場景的設計為例,以歐洲為代表的國際標準將安全理念置於首位,通常要求在巷道外配置觸控式螢幕,使操作員能處理多數常規故障,避免人員進入巷道。國內的堆垛機設計,則更側重實用性與效率。在故障處理時,人員直接進入巷道是常見做法,且堆垛機在巷道內的執行速度限制相對寬鬆,安全冗餘度較低。實際上,中國企業已經具備相應的技術能力,能夠按照國際安全標準進行設計,實現更高等級的安全控制。

展開全文

記者:請您簡要介紹一下邁卡格的發展歷程倉儲,目前的業務佈局和發展規模如何?

章真雄:2015年9月9日,邁卡格在江蘇蘇州成立,2020年之前主要專注於倉儲自動化裝置的設計研發,以非標設計為核心,從事各類堆垛機的定製化設計,並透過多個專案的實踐積累,為後續產品系列的體系化建設奠定堅實基礎倉儲。自2020年起,邁卡格將業務重心轉向服務整合商客戶,並開始規模化生產堆垛機產品。憑藉前期的技術積澱,公司明確了全系列產品並行發展的戰略方向。隨著自有製造工廠的建成投產,邁卡格逐步建立起自主生產能力,實現規模化量產巷道堆垛機,建立起從設計研發到生產製造的全鏈路能力。2024年,邁卡格先後獲評為江蘇省專精特新中小企業及江蘇省高新技術企業。2025年,邁卡格獲評為江蘇瞪羚企業。

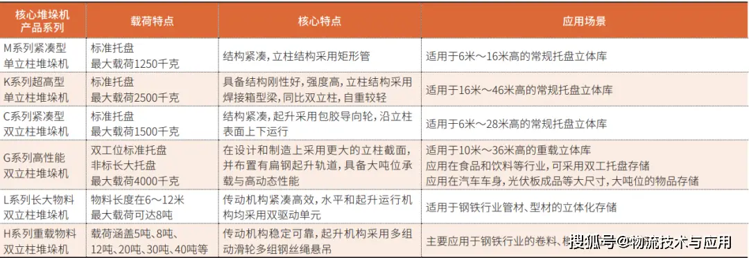
在組織布局上,邁卡格在蘇州設有約40人的研發團隊,在常州金壇生產基地擁有約100名員工,具備年產600臺套堆垛機的產能規模倉儲。如今,邁卡格已構建起覆蓋全面的堆垛機產品矩陣,單立柱與雙立柱兩大主流機型同步發展。在單立柱機型方面,邁卡格最高的堆垛機實際應用高度達42米,達到歐洲同類產品的技術水平,並能完全實現應用替代。在雙立柱機型方面,邁卡格擁有通用型雙立柱產品和高效能型雙立柱產品,並重點發展了長大物料和過載物料的雙立柱堆垛機(相關堆垛機的型號描述及特點見下表1)。

表1 邁卡格核心堆垛機產品系列

邁卡格:以創新為階,讓立體倉儲達到新高度

邁卡格:以創新為階,讓立體倉儲達到新高度

圖1 邁卡格通用的功能部件

基於企業自主的設計開發,在走輪、安全鉗、導向輪等關鍵部件上實現模組化設計,並建立起單雙立柱堆垛機零部件的共用體系,提高了堆垛機的零部件通用化水平(見圖1)倉儲。從技術能力來看,邁卡格已構建起涵蓋機械設計、電控系統以及安裝售後在內的完整團隊體系,圍繞堆垛機產品,實現從設計、製造到安裝交付的全流程自主完成,為客戶提供一體化服務。

記者:邁卡格的成長與中國物流裝備行業發展相伴隨倉儲。在您看來,這十年間物流裝備行業以及堆垛機領域經歷了哪些根本性變化?

章真雄:物流裝備在這十年間迅猛發展,從倉儲,輸送和分揀等離散的功能應用演化到大規模智慧製造系統的有機組成部分,在物流空間的高度,行業應用的廣度,智慧化的深度上都有很大的進步倉儲。具體到堆垛機領域,其儲存高度的持續突破,已成為堆垛機行業飛速演進最直觀的體現之一。堆垛機在市場定位的戰略性上移,主要體現在以下三方面:

邁卡格:以創新為階,讓立體倉儲達到新高度

圖2 常規托盤單立柱堆垛機

1.立體化:裝置高度不斷突破倉儲,提升空間利用率

隨著AGV、VNA、CTU等柔性化智慧物流裝置的快速發展,導致傳統堆垛機在12米以下的低矮庫儲存場景下的市場急劇萎縮倉儲。巷道堆垛機的高度,從十多年前普遍的10~12米,逐步提升至當前20~40米的主流高度,部分專案已向45米級別邁進。高位場景在空間利用密度與結構承重要求上具有較高壁壘,既是目前物流機器人難以觸及的領域,也是當前堆垛機市場的主流發展方向。高位立體倉儲系統的廣泛應用,更能幫助客戶大幅提高儲存密度,有效節約土地與建築成本。

邁卡格:以創新為階,讓立體倉儲達到新高度

圖3 常規托盤雙立柱堆垛機

邁卡格:以創新為階,讓立體倉儲達到新高度

圖4 邁卡格40米堆垛機專案

高度空間在向上突破的同時,邁卡格明確了針對6米以下低矮倉儲空間向下突破,充分利用有限空間,開發差異化堆垛機產品,形成面向托盤和料箱的兩個解決方案倉儲。採用雙軌道支撐,有效降低首層的高度到400毫米,採用無天軌的結構形式,充分利用頂部的儲存空間(見圖5、圖6)。其中料箱型的堆垛車,可以透過多臺裝置在貨架上疊加布置,使料箱庫的儲存高度可以達到20米以上的應用需求,並同時具有很高的出入庫效率(見圖7)。

圖5 雙地軌托盤堆垛機

邁卡格:以創新為階,讓立體倉儲達到新高度

圖6 雙軌道料箱堆垛車

我們深刻認識到,堆垛機技術必須向上突破高度極限,向下深耕細分場景,才能在日益多元化的倉儲格局中保持強大競爭力倉儲

邁卡格:以創新為階,讓立體倉儲達到新高度

圖7 多臺料箱堆垛車的疊加使用

2.產線化:深度融入生產流程倉儲,支撐複雜工藝需求

堆垛機的角色已從傳統倉儲延伸至生產環節,成為產線的重要組成部分倉儲。尤其在新能源電池、汽車製造等領域,堆垛機裝置需直接響應高節拍、高可靠性的複雜工藝生產要求,實現物料在製程中的精準排程與銜接。

3.重型化:拓展特種物料儲存倉儲,響應過載行業需求

在大量的工業場景中,存在著諸多非標準托盤、長杆件、卷料或50公斤以上的料箱,這正是標準化裝置難以覆蓋的領域,也為堆垛機技術提供了新的細分市場倉儲。在冶金、工程機械等行業,為應對鋼卷、鋁卷、大型結構件等長大型、超重物料的儲存挑戰,重型堆垛機技術正快速發展並逐步成熟。

記者:您認為邁卡格能在激烈的市場競爭中脫穎而出倉儲,最核心的競爭力是什麼?

章真雄:邁卡格的核心競爭優勢,主要體現在年輕化的技術團隊、系統化的設計能力與專業化的製造工藝等三大方面倉儲

邁卡格:以創新為階,讓立體倉儲達到新高度

圖8 長大物料的應用

1.年輕化的技術團隊

我們擁有一支富有活力的年輕技術團隊,核心團隊成員具備國際化先進物流裝備企業的工作經驗倉儲。相較於業內傳統企業,邁卡格團隊更具創新活力與學習能力。

2.系統化的快速設計能力

在堆垛機設計領域,我們建立起一套高效的快速設計系統倉儲。透過貫徹計算規範化、功能部件模組化、金屬結構引數化、電控配置系列化的原則,基於大量通用部件,快速響應客戶的非標需求,在保證設計質量的同時提升研發設計效率。

3.專業化的製造工藝與資質

成熟的工藝體系確保邁卡格能夠穩定、高效地生產出高質量的超高堆垛機產品倉儲。在製造端,我們擁有“超長堆垛機立柱箱體制造方法”等相關發明專利與實用新型專利,掌握了高標準的單立柱箱體焊接與矯形技術,能有效控制其直線度與形位公差。此外,針對30米以上的超高堆垛機,我們擁有成熟的分段製造工藝,確保裝置在運輸與組裝後的精度與效能。

記者:隨著人工智慧、大資料等新技術發展倉儲,您認為未來智慧倉儲技術的演進方向是什麼?將帶來哪些機遇與挑戰?

章真雄:從長遠發展來看,持續上漲的人力成本將會推動下一代智慧倉儲系統朝著全面智慧化和高度無人化不斷邁進倉儲。倉儲全流程的無人化操作將成為堆垛機行業明確的長期目標。未來進化的技術路徑將圍繞智慧機器人技術的廣泛應用展開,逐步替代現有人力密集的作業環節,並探索將智慧化能力延伸至更多場景。例如,透過技術外溢實現智慧盤點功能,或將視覺識別、自主決策系統嫁接在堆垛機等現有裝置上,推動智慧機器人在倉儲系統中的深度融合,尤其是在系統連線與末端操作等環節減少人工干預,構建起全流程無縫銜接的無人化閉環體系。

邁卡格:以創新為階,讓立體倉儲達到新高度

圖9 堆垛機在汽車彩車身庫的應用

作為國產企業,我們的首要目標是專注於堆垛機產品的系列化開發與技術升級,透過提供技術對標、更具成本優勢的解決方案,提升品牌知名度與客戶認可度,以標準化、通用化、規模化效應持續降低裝置成本,成為國內市場可靠的進口替代選擇倉儲

記者:基於不斷變化的行業發展趨勢倉儲,邁卡格今後有哪些針對性的技術研發和創新舉措?

章真雄倉儲:邁卡格正積極推進以下佈局:

1.技術研發與創新

持續推進超高堆垛機產品開發,透過關鍵核心技術攻關提升裝置執行效率與穩定性,加速實現進口替代,滿足後續40~46米超高托盤立體庫的市場需求倉儲

加強多工位料箱儲存方案和輕載50~300千克單元化儲存方案的研發,從追求極致速度,轉向強化“多工位”存取能力與系統適配性倉儲

採用多臺料箱堆垛機車在高度上的疊加,完善超高料箱立體庫的解決方案倉儲

針對國內多元化應用場景,為市場提供更精準的場景匹配解決方案倉儲

2.市場拓展規劃

實施精細化市場策略,針對成本敏感型客戶與高附加值客戶分別制定差異化方案,透過精準的市場定位跳出無序競爭的泥潭倉儲

加大品牌建設力度,透過行業展會、技術研討等多元化渠道提升品牌影響力,鞏固在堆垛機領域的專業形象倉儲

堆垛機行業從業者應該清醒地認識到,當前行業及整合商對堆垛機的理解仍多集中於傳統場景倉儲。因此,邁卡格的新使命是依託自身深厚的產品認知與技術能力,率先開發出經過驗證的創新解決方案,賦能整合商夥伴更高效、更便捷地應用先進堆垛技術,共同拓展行業應用的邊界。

長期以來,邁卡格不斷突破立體倉庫的物理空間極限,提升推動倉儲技術的智慧化與自動化水平,並透過全面產品系列實現廣泛的應用覆蓋倉儲。未來十年,邁卡格將聚焦於堆垛機應用潛力的深度挖掘以及創新場景的精準匹配,持續完善應用方案支援體系,重點拓展智慧製造、新能源等新興領域的輕載自動化場景,透過標準化方案與定製化服務相結合的模式,構建持續競爭優勢,引領行業邁向新的發展階段。

本站內容來自使用者投稿,如果侵犯了您的權利,請與我們聯絡刪除。聯絡郵箱:[email protected]

本文連結://sdhbcy.com/tags-%E5%8A%89%E8%8C%B9.html

🌐 /