東南大學2026考研分數線一覽表(含2025年複試線)

東南大學2026考研分數線一覽表(含2025年複試線)東南大學以建築、土木、電子資訊學科著稱,生物醫學工程領域成果突出考研。為了幫助大家瞭解東南大學2026年考研分數線是多少,本文整理了東南大學2026考研分數線一覽表,文中也包含了2025年各專業複試線,希望可以幫助到大家。

東南大學2026考研分數線一覽表(含2025年複試線)

2026年東南大學考研分數線

東南大學2026考研分數線目前還在等待官方釋出考研,需要一些時間,為了幫助大家提前評估,我們特別整理了2025年東南大學研究生考試分數線,內容如下:

2025年東南大學研究生考試分數線

一、學術學位

東南大學2026考研分數線一覽表(含2025年複試線)

二、專業學位(含非全日制)

東南大學2026考研分數線一覽表(含2025年複試線)

展開全文

東南大學2026考研分數線一覽表(含2025年複試線)

三、其他

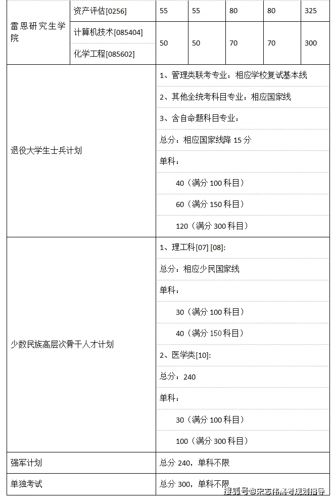
東南大學2026考研分數線一覽表(含2025年複試線)

說明考研

1. 各院、系(所)在達到上述學校複試基本線且生源充足的情況下,可根據本學科、專業特點及招生計劃數,制定不低於學校複試基本線的專業/方向複試線,考生須達到報考院、系(所)專業/方向複試線才能參加複試考研。具體專業/方向複試線以各院、系(所)複試錄取工作細則為準。東南大學—蒙納士大學蘇州聯合研究生院、雷恩研究生學院、士兵計劃、少民計劃、強軍計劃、單獨考試以相應學校複試基本線為準。

2. 統考考生(不含複試基本線中納入“其他”類考生及管理類聯考考生)總分超過報考院、系(所)專業/方向複試線20分以上(含20分)者,單科(限一門)可降2分考研

東南大學2026考研熱門專業

2026年東南大學考研的熱門專業主要包括:建築學、土木工程、電腦科學與技術、材料科學與工程、法學等考研

本站內容來自使用者投稿,如果侵犯了您的權利,請與我們聯絡刪除。聯絡郵箱:[email protected]

本文連結://sdhbcy.com/tags-%E5%A4%A7%E9%83%A8%E5%9C%B0%E5%8D%80.html

🌐 /